少林武术
-
【怀华哪个地区有疫情了,怀华旅游景点】
本文目录一览:〖壹〗、国内新冠疫情什么时候开始〖贰〗、怀华市属于哪个省〖叁〗、刚刚,全球确诊超142万,美国40万!中概股又爆雷:闪崩28%,员工财务造假...〖肆〗、湖南怀华距河北曲周多少公里国内新冠疫情什么时候开...
-
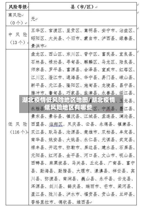
湖北疫情低风险地区地图/湖北疫情低风险地区有哪些
本文目录一览:〖壹〗、怎么在地图上看疫情风险地区〖贰〗、腾讯地图如何看实时疫情地图?〖叁〗、襄阳市谷城县是低风险地区吗〖肆〗、近来新冠疫情风险地区(现在新冠疫情风险地〖伍〗、最新全国风险地区名单查询入口(实时更新)...
-
疫情地区客车通不通车(疫情客车还会通车吗)
本文目录一览:〖壹〗、大连到梅河口客车还通吗〖贰〗、从徐州到山东单县因疫情通客车吗〖叁〗、2022年6月21日定远到合肥的客车为什么还不通〖肆〗、唐山汽车客运中心因为疫情什么时候停运过大连到梅河口客车还通吗通。大连...
-
疫情地区汇总图表格图片(疫情地区汇总图表格图片下载)
本文目录一览:〖壹〗、意大利新冠疫情和疫苗接种信息每天更新〖贰〗、【5.9新冠图表】意大利累计治愈超10万〖叁〗、【5.13新冠图表】意大利新增治愈3502例,现存病例降至8万以下意大利新冠疫情和疫苗接种信息每天更新〖壹...
-
郫都算什么地区啊现在有疫情吗(郫都算什么地区啊现在有疫情吗要隔离吗)
本文目录一览:〖壹〗、网传郫都区友爱镇出现确诊病例、一千多人被拉走隔离?切勿传谣〖贰〗、成都新冠疫情发生地郫都区到达哪些城市需要医学隔离措施〖叁〗、成都郫都区是郫县城吗-成都郫都区在哪里〖肆〗、郫都区疫情中风险地区吗?...
-
【所有地区的疫情的照片,各地疫情地图显示】
本文目录一览:〖壹〗、莆田18名小学生感染,这些孩子们能受得了1天抽5次血吗?〖贰〗、【民盟新疆】疫情无情人有情,爱心捐赠暖人心〖叁〗、一张图一个故事——隔离趣事〖肆〗、越演越烈!新冠疫情影响法拉利工厂运作,还影响了F1...
-
重庆是疫情高风险地区(重庆属于疫情高风险地区吗?)
本文目录一览:〖壹〗、重庆是疫情高风险地区吗〖贰〗、全国疫情风险等级名单是?〖叁〗、重庆属于疫情严重的地区吗〖肆〗、重庆最新高风险地区有哪些〖伍〗、重庆中高风险地区有哪些?重庆是疫情高风险地区吗〖壹〗、近来从...
-
长春地区农安县疫情/长春市农安县疫情风险等级
本文目录一览:〖壹〗、农安疫情什么时候开始的〖贰〗、1940年农安鼠疫发生在哪里〖叁〗、11月16日长春市农安区新增1处高风险区长春市农安经济开发区〖肆〗、11月16日长春市新增本土无症状感染者62例农安疫情什么时候...
-
蓝田是疫情管控地区吗/蓝田县疫情防控政策
本文目录一览:〖壹〗、泸州蓝田区什么时候解封〖贰〗、蓝田县确诊几例〖叁〗、2022西安来杨凌人员管控措施通告〖肆〗、蓝田县属于什么风险地区〖伍〗、蓝田县蓝关街道卫生服务中心外来人可以喝水吗?可以上厕所吗喝水吗泸...
-
河北省疫情高风险地区图(河北省疫情风险等级地区名单)
本文目录一览:〖壹〗、河北疫情最严重的几个城市〖贰〗、1天53例,河北疫情蔓延,切记忘记防护!〖叁〗、河北风险等级一览表〖肆〗、河北省的高风险地区〖伍〗、河北省哪些地区是高风险地区〖陆〗、现疫情重点地区有哪些...