南拳北拳
-
【非典期间山西各地区疫情,非典山西疫情2003】
本文目录一览:〖壹〗、03年非典,中国哪里是0病例。另外哪些国家那一年没有经历非典。〖贰〗、非典疫情是哪一年几月几日〖叁〗、中国非典疫情的主要时间段是什么时候?〖肆〗、“非典”:一场没有硝烟的战争——“东湖”出击03...
-
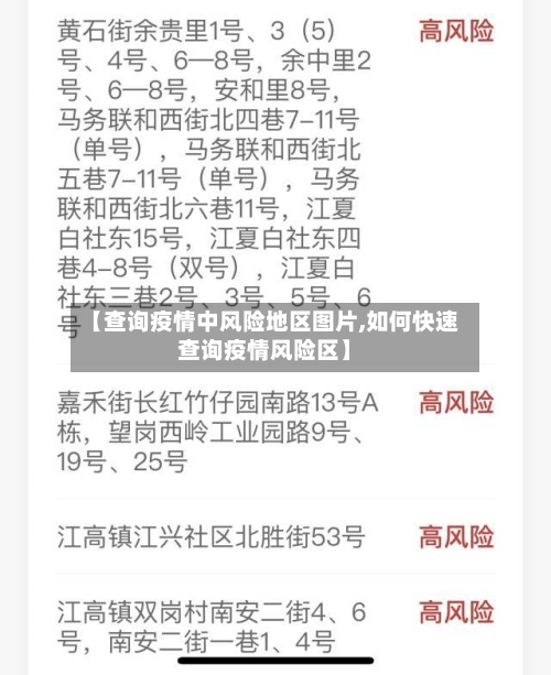
【查询疫情中风险地区图片,如何快速查询疫情风险区】
本文目录一览:〖壹〗、2022全国中高风险地区一览表最新(实时更新)〖贰〗、怎么查中高风险地区〖叁〗、最新全国风险地区名单查询入口(实时更新)〖肆〗、使用微信怎么查询疫情高低风险区〖伍〗、2022元旦国内疫情风险地...
-
最近宁波地区疫情/宁波最近疫情 最新消息 数据
本文目录一览:〖壹〗、宁波一地发布最新通告!浙江多地紧急寻人!这些人员请立即上报!〖贰〗、宁波那个区域有疫情〖叁〗、浙江宁波市发现确诊病例,当地采取了哪些防疫措施?〖肆〗、12月6日浙江疫情风险等级一览宁波一地发布最...
-
山东烟台有疫情地区吗/山东烟台有疫情病例吗
本文目录一览:〖壹〗、山东疫情封城有几个城市〖贰〗、烟台回重庆需要隔离吗?〖叁〗、山东疫情最严重的地方是哪里?〖肆〗、山东烟台疫情严重吗山东疫情封城有几个城市现在疫情山东封了几个城市——9个,截止2022年11...
-
【支援疫情地区方案,支援疫情工作】
本文目录一览:〖壹〗、国家对疫情地区的支援措施〖贰〗、各省市对口支援湖北,名单是如何确定的?〖叁〗、一方有难,八方支援〖肆〗、解放军支援上海!〖伍〗、为支援全国新型肺炎疫情防控工作,吉利设2亿元专项基金〖陆〗...
-
【疫情地区星号怎么查询到,疫情地区星号怎么查询到信息】
本文目录一览:〖壹〗、行程码怎么消除带星号〖贰〗、疫情怎样才能摘星〖叁〗、带星号的城市查询行程码怎么消除带星号〖壹〗、行程码带*号的消除方式有两种:一是所在地区风险等级调整为低风险后星号会消失,二是在带有星号的地方停留超...
-
【石家庄市疫情重点地区,石家庄市疫情严重】
本文目录一览:〖壹〗、石家庄高风险地区名单附各省市高风险地区隔离政策〖贰〗、石家庄最新疫情新增一例是哪里的〖叁〗、关于疫情,这六个地方必须注意!一文看懂全国最新形势〖肆〗、12个村庄进行异地集中隔离观察,藁城区的疫情情况...
-
珠海疫情数据和风险地区(珠海疫情等级最新)
本文目录一览:〖壹〗、珠海疫情什么时候才能解封〖贰〗、2022珠海疫情什么时候解封珠海解封时间最新通知〖叁〗、昨日本土零新增〖肆〗、珠海现在是什么风险等级〖伍〗、珠海当地蚊子的数量多寡如何珠海疫情什么时候才能解...
-
所在地区疫情(疫情地区是什么意思)
本文目录一览:〖壹〗、腾讯实时疫情地图怎么打开〖贰〗、如何查询地区疫情风险等级〖叁〗、怎么通过微信小程序查询当地疫情风险等级腾讯实时疫情地图怎么打开进入疫情地图页面打开腾讯地图app后,在首页顶部找到搜索框,输入关键词“...
-
二道区疫情地区划分最新/二道区疫情防控领导小组电话
本文目录一览:〖壹〗、农安现在是什么风险等级〖贰〗、二道区有疫情吗〖叁〗、晨宇科技城附近有核酸检测点儿吗?〖肆〗、2022长春什么时候全面解封2022长春最新无疫情小区名单〖伍〗、全国中高风险地区最新名单2021全...