本文目录一览:
- 〖壹〗、河南周口沈丘县都有哪里被封了?
- 〖贰〗 、沈丘现在有疫情吗
- 〖叁〗、关于沈丘县的疫情么什时候解封
- 〖肆〗、沈丘疫情今天增加了多少例
河南周口沈丘县都有哪里被封了?
〖壹〗 、位于河南省周口市沈丘县新安集镇。过去由于当地一些不规范的血浆采集活动 ,致使部分村民感染艾滋病病毒,文楼村也因此受到广泛关注 。多年来,在政府和社会各界的关心支持下 ,文楼村积极开展艾滋病防治帮扶工作,如今当地在医疗救治、民生改善、经济发展等方面都取得了显著成效,村民生活得到极大改善。

〖贰〗 、沈丘县人民政府位于河南省周口市沈丘县和谐路16号。以下为具体信息补充:地理位置核心坐标沈丘县人民政府的精确地址为和谐路16号 ,该路段为沈丘县城区主干道之一,周边道路网络密集 。根据补充信息,其地理位置靠近尚德路、网业路和金光大道 ,形成四条道路交汇的区位特征。

〖叁〗、河南赵德营是河南省周口市沈丘县下辖的一个镇。地理位置与区域范围赵德营镇地处沈丘县东南部,它与周边的一些乡镇共同构成了当地的区域版图 。其具体的地理坐标和边界范围,是经过长期的行政划分和历史沿革确定下来的,在地图上有着明确的标识 ,是沈丘县重要的地域组成部分。


沈丘现在有疫情吗
沈丘县自2022年1月4日24时起解除部分区域封控,全县恢复正常生产生活秩序,转入常态化疫情防控状态。
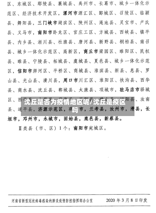
范营乡:刘花园行政村 、八里棚行政村、孙楼行政村 。这些区域严格落实封控管理 ,保障区域内疫情防控措施到位。周营乡:谢营行政村。作为封控区之一,实施只进不出、全面消毒消杀和核酸检测等防控举措。管控区:沈丘县设立576个管控网格点,管控区内全体人员实行“人不出区、严禁聚集”管理措施 。
没有。通过查询周口沈丘疫情防控指挥部官方网站了解到 ,截止至2022年9月7日,沈丘县无新增新冠肺炎感染人员,属于低风险疫情防控常态化区域 ,因此没有疫情。沈丘县古称秣陵,是河南省周口市下辖县,位于河南省东南部 ,豫皖交界处,居颍水中游,西临项城,东与安徽界首接壤 ,总面积1080.53平方公里 。
此后,沈丘县进入了常态化疫情防控工作状态,并未再实施封城措施。因此 ,可以确认沈丘县近来并未封城。为了获取关于沈丘县疫情防控的最新消息,建议关注当地官方媒体或疫情防控指挥部的通知 。这些渠道通常会提供准确且及时的信息,有助于了解当地的疫情状况和防控政策。
其他人员因特殊情况离沈:提供由属地政府出具的证明 ,需主要负责人签字并加盖公章。返沈政策 原则上禁止返沈:应急管控期间,任何人原则上不得返回沈丘 。低风险和无风险地区人员返沈:返沈前:提前3天向属地疫情防控指挥部或所在单位报备。持返程前48小时内核酸检测阴性证明。
没有 。沈丘位于河南省周口市,通过查询河南省卫生局了解到 ,截止2022年10月11日,全省新增本土确诊病例12例(郑州市5例 、漯河市1例,均为重点人群筛查隔离管控发现;无症状感染者转确诊病例6例) ,并无周口市,所以沈丘疫情今天没有增加了。
关于沈丘县的疫情么什时候解封
沈丘县自2022年1月4日24时起解除部分区域封控,全县恢复正常生产生活秩序,转入常态化疫情防控状态。
根据公开发布的信息 ,沈丘县在之前确实采取过封控措施以应对疫情,但那些措施已经在一段时间后解除。特别是在2022年1月4日24时起,沈丘县解除了对部分区域的封控 ,并恢复了全县的正常生产生活秩序 。这一消息来源于沈丘县疫情防控指挥部,并得到了官方媒体的报道。
没有封。截止到2022年10月11日,沈丘县属于低风险地区 ,但因防疫工作好,还没有封,不需要解封 ,沈丘县新冠肺炎疫情防控指挥部发布“对近7日内有国内中高风险地区旅居史的来(返)沈人员,返沈3天前主动进行返乡报备且自抵沈当日起实施7天集中隔离 ”等相关要求 。
022年10月8日。截止到2022年10月14日,通过查询河南省疫情防控最新消息 ,沈丘县洪山镇于2022年10月8日,无新增病例14天,进行解封,居民出行只需要携带健康码 ,带好口罩即可。
沈丘疫情今天增加了多少例
〖壹〗、没有 。沈丘位于河南省周口市,通过查询河南省卫生局了解到,截止2022年10月11日 ,全省新增本土确诊病例12例(郑州市5例、漯河市1例,均为重点人群筛查隔离管控发现;无症状感染者转确诊病例6例),并无周口市 ,所以沈丘疫情今天没有增加了。
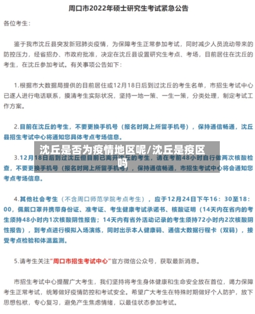
〖贰〗 、事件背景与人员情况据河南省周口市沈丘县疫情防控指挥部22日发布的通告,当地在核酸检测中发现4例阳性人员,均为从西安自驾返回沈丘的人员。这4人返乡后未遵守当地防疫措施 ,例如未主动报备行程、未配合隔离观察等,且在流调人员调查时故意隐瞒相关情况 。
〖叁〗、沈丘县自2022年1月4日24时起解除部分区域封控,全县恢复正常生产生活秩序 ,转入常态化疫情防控状态。
〖肆〗 、由于近期出现新型冠状病毒肺炎病例而广受关注。关于近期出现的疫情病例 2021年12月22日下午,周口市人民政府新闻办公室举行疫情防控第4场新闻发布会最新通报:沈丘县核酸检测的4名阳性病例,2名为确诊患者,2名为无症状感染者 ,以上4人为两对夫妻,系亲友关系,均在西安经营早餐生意 。
〖伍〗、郑州市发现6例新冠肺炎确诊病例和31例无症状感染者(均在重点人群中发现) ,现将具体情况通报如下:项城市通报新增1例新冠肺炎无症状感染者的情况;沈丘县通报新增4例新冠肺炎无症状感染者的情况。许昌市本轮疫情共报告本土确诊病例98例、无症状感染者173例。近来,已全部闭环至定点医院救治。
〖陆〗 、没有 。通过查询周口沈丘疫情防控指挥部官方网站了解到,截止至2022年9月7日 ,沈丘县无新增新冠肺炎感染人员,属于低风险疫情防控常态化区域,因此没有疫情。沈丘县古称秣陵 ,是河南省周口市下辖县,位于河南省东南部,豫皖交界处 ,居颍水中游,西临项城,东与安徽界首接壤,总面积1080.53平方公里。









