本文目录一览:
- 〖壹〗 、近来杭州肖山区有几个高风险地区?
- 〖贰〗、杭州的高风险地区
- 〖叁〗、1月28日杭州西湖有调整疫情风险等级吗?
- 〖肆〗、11月25日杭州市钱塘区疫情防控办发出紧急提醒
近来杭州肖山区有几个高风险地区?
〖壹〗 、杭州整体风险等级情况高风险地区:0个 中风险地区:1个(位于滨江区长河街道建业路151号[慧而特(中国)餐饮设备有限公司],自2022年1月26日20时起调整为中风险地区) 。其余地区均为低风险地区 ,萧山区未被划入中高风险范围。

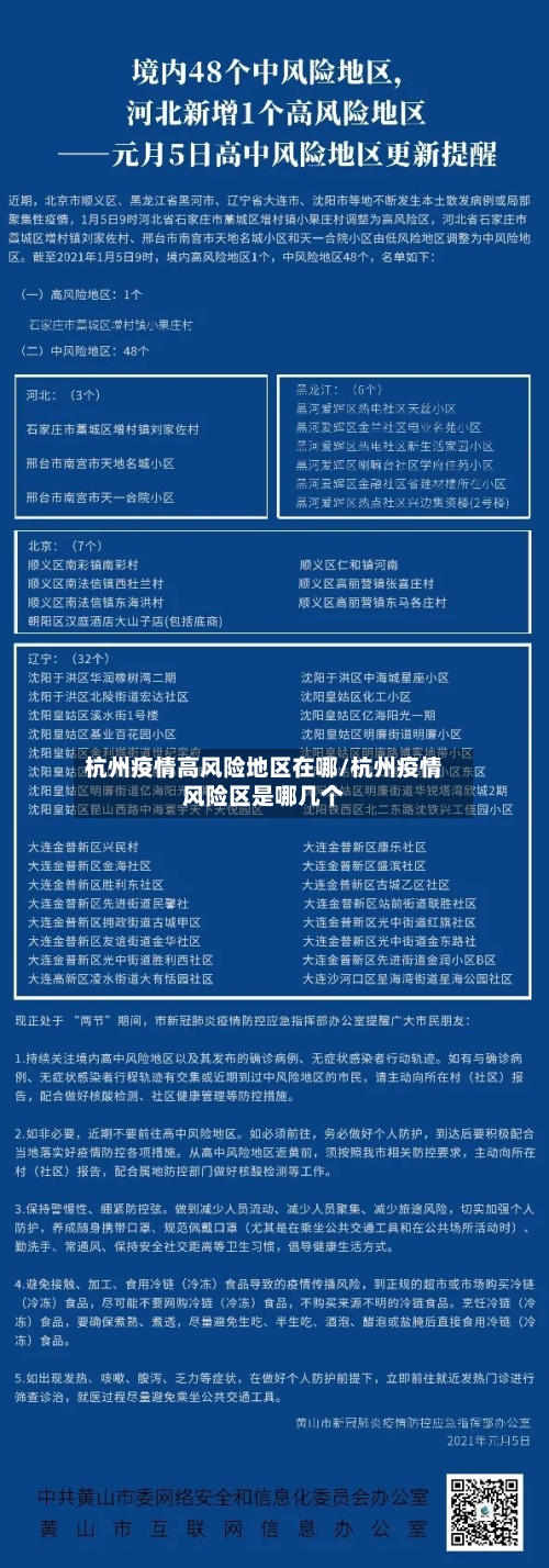
〖贰〗、近来杭州肖山区有2个高风险地区。通过查询相关公开信息显示截止于2022年12月11日杭州肖山区防疫防控情况,防疫管控措施要求是疫情防控联合专家组建议,将浦阳镇融创森与海之城三期53幢和萧山区盈丰街道保利创世邸2幢划定为高风险区。

〖叁〗、风险等级情况根据公开信息,3月10日杭州萧山区无中高风险地区 ,全域维持低风险状态 。风险等级的划分通常基于疫情传播风险 、病例数量及分布范围等综合因素,低风险地区意味着当地疫情形势总体可控。

〖肆〗、月7日杭州有一处中风险地区,无高风险地区 ,其余地区为低风险地区。中风险地区:杭州市萧山区北干街道龙湖春江天玺17幢 。该区域被判定为中风险区域,根据流行病学调查,已排查两名阳性人员的密接65人 ,均已落实集中隔离和核酸采样;其他次密接和时空伴随者等接触人员1625人已采样送检。
〖伍〗、铁路交通:绍兴东站 、上虞火车站实行只进不出管控措施,其他均运行正常。杭州萧山区、宁波镇海区、绍兴上虞区人员严格限制通过铁路出省,杭州 、宁波、绍兴等3个地市其他县(市、区)的人员出省须持48小时内核酸检测阴性证明 。以上中高风险涉疫地区出行要求执行时间将一直延续到2022年3月15日。
杭州的高风险地区
滨江区:漫寓公寓 、冠新佳苑小区、春波小区、白马湖和院、长江小区 、长江西苑小区、华城和瑞科技园、新浦苑等八地。
杭州行程码带*号表示当前杭州存在中风险或高风险地区 ,但并不意味着用户实际到访过这些中高风险区域 。具体说明如下:星号标记的含义行程码通过手机信令和话单数据定位用户到访城市,若某城市存在中高风险地区,行程码中该城市名称右上角会显示星号“*”。
截止4月23日 ,杭州临平区不是高风险地区,仍为低风险地区,但区内划分有封控区 、管控区、防范区三类重点管控区域。具体说明如下:临平区整体风险等级根据公开信息,临平区整体维持低风险地区状态 ,未被划定为高风险或中风险区域 。风险等级划分通常以行政区划为单位,而临平区近来未触发升级条件。
政策询问:因疫情形势动态调整,建议出发前拨打青岛市政务服务热线0532-12345或社区电话确认最新政策。根据出发地风险等级分类管理 中高风险地区人员范围:杭州中高风险地区所在县(市、区)人员。要求:暂缓来青;确需来青的 ,抵达后需进行14天集中隔离+7天居家健康监测 。
月25日杭州市钱塘区疫情防控办发出的紧急提醒内容如下:涉疫人员要主动报备 中高风险地区相关人员:鉴于上海市3小区被列为中风险地区,上海市浦东新区花木街道 、三林镇,青浦区赵巷镇人员暂缓来(返)钱塘 ,如仍来(返)钱塘的,严格落实“14+7 ”健康管理措施。
1月28日杭州西湖有调整疫情风险等级吗?
截至2022年1月28日08时,杭州西湖区未调整疫情风险等级 ,仍为低风险地区。全市风险等级分布:杭州共有0个高风险地区,1个中风险地区(位于滨江区长河街道建业路151号),其余区域均为低风险地区 。西湖区不在中高风险名单中。
截至2022年1月29日08时 ,杭州萧山区未调整疫情风险等级,仍无中高风险地区。杭州整体风险等级情况高风险地区:0个 中风险地区:1个(位于滨江区长河街道建业路151号[慧而特(中国)餐饮设备有限公司],自2022年1月26日20时起调整为中风险地区) 。其余地区均为低风险地区,萧山区未被划入中高风险范围。
低风险地区 ,不需要隔离,仅仅需要核酸检测证明啦!但是如果是中高风险或者当地没有发布疫情解除的相关公告的话 去外地还是要被集中隔离或者居家隔离的。
022年1月20日:无调整,部分区域仍处于封控状态 。2022年1月19日:无调整 ,封控区、管控区、防范区范围维持前日标准。2022年1月18日:无调整,防控措施未发生变化。2022年1月17日:调整缩小防范区范围,部分区域风险等级降低 ,但未全面解封 。
截至2022年1月20日18:50:48,浙江省全域为低风险地区。
杭州风险等级情况全域风险等级:杭州并未调整疫情风险地区,全域仍为低风险地区 ,涵盖上城区 、下城区、江干区、拱墅区 、西湖区、滨江区、萧山区、余杭区 、富阳区、临安区。局部限制情况:萧山区义桥镇出现1例本土确诊病例,该区域人员出行可能受限。

11月25日杭州市钱塘区疫情防控办发出紧急提醒
月25日杭州市钱塘区疫情防控办发出的紧急提醒内容如下:涉疫人员要主动报备 中高风险地区相关人员:鉴于上海市3小区被列为中风险地区,上海市浦东新区花木街道、三林镇 ,青浦区赵巷镇人员暂缓来(返)钱塘,如仍来(返)钱塘的,严格落实“14+7”健康管理措施 。
月29日浙江省第八十场新冠肺炎疫情防控新闻发布会主要围绕杭州市125疫情处置情况展开,介绍了疫情基本情况 、应急处置措施及后续工作重点 ,截至11月29日9时,疫情总体态势平稳、风险可控。疫情基本情况 11月25日12时20分,浙江接到上海市协查函 ,有2名新冠肺炎确诊病例的密切接触者流入杭州市。
招远市:上海市、杭州市等地区来招人员请第一时间主动登记报备广大市民:截至11月25日,上海市新增3例新冠肺炎本土确诊病例,杭州2名密接人员被诊断为新冠肺炎无症状感染者 ,徐州市新增1名本土无症状感染者 。
与大连市甘井子区疾控中心紧急提醒中活动轨迹有交集的人员,需立即开展1次核酸检测,主动向社区或单位报备 ,配合7天居家健康监测及3次核酸检测(第7天),出现症状及时报告,不报备造成传播将担责。
由于疫情恶化 ,日本政府于4月23日晚宣布东京都 、大阪府、京都府、兵库县4地进入紧急状态,期限暂定为4月25日至5月11日。 以下是具体信息:宣布时间与背景:4月23日晚,日本首相菅义伟在东京举行新闻发布会,宣布因疫情恶化 ,东京都 、大阪府、京都府、兵库县4地进入紧急状态 。









