本文目录一览:
- 〖壹〗 、重点管控地区什么意思
- 〖贰〗、重点区域和重点人群是啥意思
- 〖叁〗、疫情重点地区原则上是指
重点管控地区什么意思
重点管控地区是指在突发事件发生后 ,国家或者区域政府在指定的范围之内进行特别管理和控制的区域 。这种管控通常针对区域内可能发生的一切不可预测的事件,以确保公共安全和社会稳定。以下是对重点管控地区的详细解释:管控背景 重点管控地区的设立,通常是在突发事件发生后。

重点管控地区是指在突发事件发生后,在区域内发生的一切不可预测的事件 ,国家或者区域政府在指定的范围之内进行重点管控,管控的范围包括交通、人流 、航空等可控制的设备、工具进行重点管控。

重点管控地区是指在突发事件发生后,国家或者区域政府为了应对区域内发生的一切不可预测的事件 ,在指定的范围之内对交通、人流 、航空等可控制的设备、工具进行重点管理和控制的地区 。

重点管控地区通常在突发事件发生后被划定,这一区域内的任何不可预测事件都将受到国家或地方政府的特别监管。管控措施涵盖交通、人流 、航空等可控制的设施和工具,以确保公共安全。突发事件是指突然发生的事件 ,其影响可能危及社会安全,需要采取紧急应对措施 。
重点管控地区是指在突发事件发生后,国家或区域政府为了应对不可预测的事件 ,在指定范围内对交通、人流、航空等可控制的设备 、工具进行重点管理和控制的地区。具体来说:管控范围:重点管控地区的管控范围通常涵盖了交通系统、人流密集区域以及航空运输等方面。
疫情重点管控区域外人员一律不得进入重点管控区域内 。三是保护易感人群易感人群是病原体喜欢的人群,这类人群由于抵抗能力低下,很容易受到病原体的感染 ,所以要保护好。封控区防控措施区域封闭、足不出户 、服务上门划分标准病例和无症状感染者的居住地所在小区及活动频繁的周边区域可划分为封控区。
重点区域和重点人群是啥意思
重点区域指的是需要特别关注或管理的区域,而重点人群则是指在这些区域内需要特别关注的人群 。 重点人群可能包括高级官员、重要人物或其他需要特别保护或监管的人员。 在某些情况下,重点人群可能是区域的负责人或其他关键角色。
意思如下:一般来说,有疫情的区都叫做重点区域 。
重点区域人员指的就是重点区域范围之内的人员的意思如果说一个人员是属于这样的人缘 ,也就相当于这个人是一个重点的人员。
监管人员:如保外就医人员、吸毒人员、刑满释放人员等,这些人员因各种原因需要公安机关进行特别监管,以确保其行为符合法律法规 ,不对社会造成危害。其他重点人员:可能还包括其他需要公安机关特别关注的人员,如涉及社会稳定 、国家安全等方面的重点人群。
重点区域人员指的就是重点区域范围之内的人员的意思如果说一个人员是属于这样的人缘,也就相当于这个人是一个重点的人员这样的人员可能就是一个非常大的官员或者是一个非常重要的人物 ,所以这样的人员是属于重点区域的人员 。
重点区域人群:边境口岸、港口码头、世界交通运输工具从业人员;冷链食品加工 、运输、销售等环节的从业人员。其他特定人群:集中隔离场所服务人员;上述场所中出现发热或呼吸道症状的人员。政策实施的核心目标 阻断传播链:通过精准筛查无症状感染者和潜在传染源,防止疫情在重点人群中隐匿传播 。

疫情重点地区原则上是指
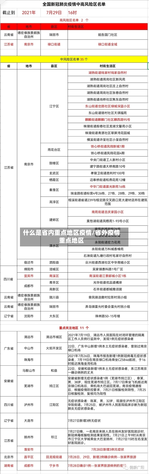
〖壹〗、疫情重点地区原则上是指14天内发生本地病例(或无症状 感染者)或公布疫情中 、高风险地区的地域。基于当前的疫情形势,各地区需要对疫情防控重点区域采取更加科学、更加精准的措施。
〖贰〗、首先 ,明确疫情重点地区的判定标准 。根据相关规定,疫情重点地区原则上是指14天内发生本地病例(或无症状感染者)或公布疫情中 、高风险地区的地域。这一标准为判断一个地区是否属于疫情重点地区提供了清晰、客观的依据。从本地病例情况来看,北京存在新增本土感染者的情况 。
〖叁〗、只要你的手机行程马是绿色 ,也没经过疫区,一般不会隔离。
〖肆〗 、指封闭区、管控区以外可能暴露的重点人群的活动区域。“三区防控指引 (一)封闭区 实行封闭管理 。原则上人员只进不出,相关区域的小区、社区、路段设立卡口,仅保留必需的出入口 ,关卡24小时值守。出入时规范防护,严格消毒。
〖伍〗 、重点疫情地区,即经专业机构研判 ,市防控指挥部批准同意,疫情发生地出现以下任一种情形:疫情规模较大;出现广泛社区传播风险;存在外溢情形或较大外溢风险:原则上,7日内具有重点疫情地区旅居史人员 ,根据综合研判结果,酌情采取3至5日健康管理(含居家隔离医学观察、居家健康监测及健康检测)。









