本文目录一览:
- 〖壹〗、国内疫情风险地区/国内疫情风险等级划
- 〖贰〗 、什么情况下是中风险地区?
- 〖叁〗、中高风险地区怎么界定
- 〖肆〗、疫情还没结束,中国另一场战役也已经打响了
- 〖伍〗、2022年全国中高风险地区查询方式入口
国内疫情风险地区/国内疫情风险等级划
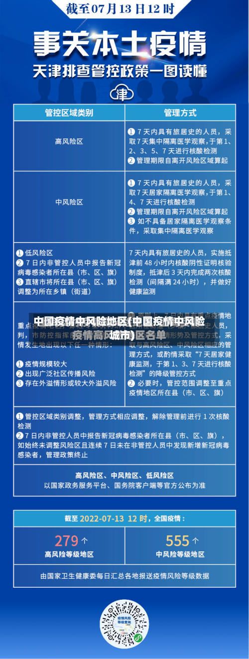
〖壹〗 、国内疫情风险地区主要分为高、中、低风险区,划分依据包括病例数量 、聚集性疫情发生情况等 ,具体标准如下:高风险地区:定义:累计新冠病例超过50例,且14天内有聚集性疫情发生 。

〖贰〗、疫情等级划分的4个等级判定主要依据病例数、传播风险及区域防控需求,通常分为低风险 、中风险、高风险和重点管控区域(部分地区可能将“重点管控 ”单独列为一级或纳入高风险范畴)。以下是具体判定标准及说明:低风险地区判定标准:无新增本土病例:连续14天内无新增本地确诊病例或无症状感染者。

〖叁〗、疫情级别通常根据疫情的传播风险 、严重程度及防控需求进行划分,主要分为低风险地区、中风险地区和高风险地区三个级别 ,具体划分标准及依据如下:低风险地区:定义:无确诊病例,或连续14天无新增确诊病例。

〖肆〗、高风险地区的定义:这类地区通常是指在一定时间内(通常是14天)累积新冠病例数超过50例,并且这段时间内发生过聚集性疫情 。 中风险区域的特征:14天内出现过新增新冠确诊病例 ,但累计确诊病例数未超过50例;或者累计确诊病例超过50例,但在14天内没有发生聚集性疫情。
〖伍〗 、疫情风险区的划分主要依据病例数量、传播风险、区域特征及防控需求,通常分为高、中 、低风险区 ,具体标准及查看方式如下:划分标准高风险区:病例数较多,且存在明显社区传播风险(如聚集性疫情)。通常以小区、村组或楼栋为单位划定,实行“足不出户、上门服务”的封控措施 。
〖陆〗 、法律分析:高风险地区:一般是指累计新冠病例超过了50例 ,同时〖Fourteen〗、天内是有聚集性疫情发生。中风险区域:14天以内有新增新冠确诊病例,合计新冠肺炎确诊病例未超过50病例;共合计确诊的病例超过50例,14天之内未未发生聚集性疫情。
什么情况下是中风险地区?
高风险地区:一般是指总计新冠确诊病例有超过50例 ,并且14天内是有聚集性疫情发生 。中风险地区:14天之内有新增加确诊病例,累计新冠肺炎确诊病例不会超过50病例;累计确诊病例有超过50例,14天内未未发生。聚集性疫情。低风险地区:累计无确诊新冠肺炎病例,或连续14天没有增加确诊新冠肺炎病例 。
中风险地区并非完全“只进不出” ,而是采取“人不出区、错峰取物”的管控措施。根据防疫规定,中风险区人员原则上不得离开所在区域,但可通过错峰安排取用生活必需品 ,避免人员聚集。这一措施旨在减少人员流动,降低疫情传播风险 。中风险地区最快7天可转为低风险。
低风险和中风险地区主要通过官方发布的疫情风险等级划分来区分,可通过支付宝国务院客户端查询具体中风险地区 ,未列出地区即为低风险地区。具体如下:区分依据:低风险和中风险地区的划分主要依据疫情的传播风险 、病例数量、聚集性疫情发生情况等因素,由国家卫生健康部门或相关机构根据疫情形势动态评估和调整。
中风险:14天内有新增确诊病例,累计确诊病例不超过50例 ,或累计确诊病例超过50例,14天内未发生聚集性疫情;高风险:累计病例超过50例,14天内有聚集性疫情发生 。
安全状况:中高风险地区的安全状况是划分的重要标准之一。这包括犯罪率、袭击威胁 、等因素。安全状况较差的地区通常被划分为高风险区 ,而相对较好的地区则被划分为中风险区 。 稳定:稳定程度也是中高风险地区划分的重要指标。动荡和不稳定的地区往往存在较高的风险,而相对稳定的地区则风险较低。

中高风险地区怎么界定
〖壹〗、病例和无症状感染者居住地,以及活动频繁且疫情传播风险较高的工作地和活动地等区域,划为高风险区 。原则上以居住小区(村)为单位划定 ,根据流调研判结果可调整风险区域范围。实行封控措施,期间“足不出户、上门服务 ”。
〖贰〗 、可以通过支付宝上的疫情风险等级查询功能来判断是否为中高风险地区,具体操作如下:工具/原料 小米11MIUI12支付宝20方法/步骤 进入支付宝软件:首先 ,打开手机上的支付宝应用 。点击市民中心:在支付宝首页,找到并点击“市民中心”选项。
〖叁〗、中风险和高风险的划分主要基于分区分级标准,由各地根据疫情情况动态调整 ,近来没有统一固定的量化指标,但会综合考虑发病时间、疫情传播风险等因素,以县区、街道等为基本单位进行划分并适时调整。划分基本单位:一般以县区 、街道、乡镇、社区等为基本单位进行分区分级 。
〖肆〗 、中高风险地区的认定标准 地域:以街道、乡镇为基本单位。时间:以最长潜伏期14天为一个评估单位。疫情情况:根据病例数量及是否发生聚集性疫情划分风险等级。中风险地区:以县市区为单位 ,14天内有新增确诊病例,累计确诊病例不超过50例,或累计确诊病例超过50例但14天内未发生聚集性疫情 。
〖伍〗、高风险地区是指本行政区域内累计确诊病例超过5例 ,14天内有聚集性疫情发生。病例和无症状感染者居住地,以及活动频繁且疫情传播风险较高的工作地和活动地等区域,划为高风险区。原则上以居住小区(村)为单位划定,根据流调研判结果可调整风险区域范围 。实行封控措施 ,期间“足不出户 、上门服务”。
疫情还没结束,中国另一场战役也已经打响了
中国在疫情期间打响的另一场战役是经济方面的复工、复产、复市,即中国经济保卫战。以下是对这场战役的详细阐述:战役背景与启动背景:新冠肺炎疫情的持续对全球经济造成了冲击,中国作为世界第二大经济体 ,也面临着巨大的经济压力 。为了应对疫情带来的挑战,中国在做好疫情防控的同时,积极推动经济恢复。
防疫工作到了紧要关头 ,他们是平凡岗位上平凡的人,正从事着不平凡的工作,正经受着一场不平凡的考验 ,他们是这场新型冠状病毒感染的肺炎疫情社区防控的“守门人 ”。
岁末年初,一场来势汹涌的新型冠状病毒肆虐武汉,席卷全国 ,一场关系人民群众生命健康的疫情防控战正在如火如荼进行 。疫情防控形势日趋严峻,一场没有硝烟的疫情攻坚战正在全面打响。盛世之下,总有人为万家灯火负重前行,他们不忘过去 ,更不惧未来。这个世界上,从来没什么岁月静好,只不过有人替我们负重前行 。
2022年全国中高风险地区查询方式入口
022年全国中高风险地区查询可通过以下两种主要方式实现:查询方式一:国务院客户端小程序——疫情风险等级查询入口获取:通过微信搜索“国务院客户端”小程序 ,进入后即可找到“疫情风险等级查询”功能入口。查询流程:进入小程序后,点击页面上部的查询按钮,系统将直接展示全国中高风险地区名单 ,信息一目了然,无需复杂操作。
022年清明节期间,国内中高风险地区因疫情形势动态变化 ,无法直接列举具体地区名称,但可通过官方查询入口实时获取最新名单。
打开抖音APP首页:启动应用后,默认显示首页内容 ,点击页面顶部“同城 ”选项 。进入抗疫频道:在同城界面中,点击页面上方的“抗疫”按钮,系统将跳转至抗疫专题页面。查看风险地区名单:在抗疫频道页面中,点击顶部的“风险地区”选项 ,系统将显示包含武汉在内的全国中高风险地区实时名单。
全国中高风险地区查询:通过本地宝或国家政务服务平台查询实时风险等级 。核酸检测机构查询:如需核酸检测,可查询上海24小时定点机构名单或其他地区指定检测点。









