本文目录一览:
- 〖壹〗、浙江快递什么时候恢复?2022浙江快递停运地区
- 〖贰〗 、淘宝包邮区是哪些区域?
- 〖叁〗、快手买货为什么我的后台偏远地区不包邮以前我设置了现在没有了_百度知...
- 〖肆〗、2022年淘宝春新势力周活动发货和包邮规则
- 〖伍〗 、废纸涨价,会影响快递包邮吗?
浙江快递什么时候恢复?2022浙江快递停运地区
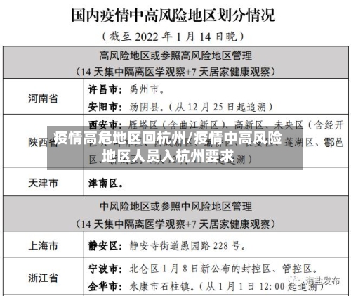
当前省内外防输入压力还是很大 ,对于进口邮件快件和来自国内中高风险地区邮件快件的管控暂时不会松懈 。跨省、跨国快件的派送时效仍旧不能保证。了解到,近来省内快递企业都会对来自中高风险地区的邮件进行拦截,无法进行正常地寄送投递。对于进口邮件快件 ,则会进行7天的消杀静置,再由专员负责派送 。

浙江快递的恢复时间取决于当地疫情防控形势和快递公司的具体安排,近来无法给出确切的恢复时间。2022年浙江快递停运地区主要是中高风险地区 ,且随着疫情变化而有所调整。具体来说: 快递恢复时间:由于浙江省疫情形势复杂多变,快递的恢复时间也会因此受到影响 。

浙江快递的恢复时间和2022年停运地区因疫情情况动态变化,无法给出确切答案。以下是当前浙江快递情况的一些概述:恢复时间:快递的恢复时间取决于疫情防控的进展和各地政策的调整。近来,浙江省对快递行业实行了严格的管控措施 ,以防止疫情通过快递渠道传播。

022年4月13日 。根据快递物流网信息显示,自2022年4月13日8时起,浙江省市区快递已恢复运行。根据浙江省邮政管理局发布的消费提示 ,杭州亚运会期间,除禁寄物品外,消费者网购商品、收发邮件 、快件不会受影响。
物、环境三个层面的要求严格落实疫情防控举措 。对发生疫情的金华顺丰中转场进行关停 ,严格按照防控要求进行全面消杀,开展环境采样,并要求顺丰全市所有网点停止经营 ,开展消杀和环境核酸检测,并完成全市1200余家快递处理场所核酸抽检。上面就是2022浙江快递什么时候恢复正常介绍,希望对大家有所帮助。
022年快递恢复时间最新通知如下:整体情况:今年快递不会全面停运 ,但涉疫地区部分快递会停运或存在延时 。随着疫情等级变化,快递服务会逐步恢复正常。具体快递公司情况:申通快递:承诺2022年“过年不打烊 ”,全年无休。涉疫地区快递服务会延时或被退回,疫情等级变为低风险后恢复正常 。

淘宝包邮区是哪些区域?
淘宝包邮区通常指的是江浙沪地区 ,具体包括江苏省、浙江省和上海市。由于这三个省份的物流网络发达,商业需求旺盛,物流成本相对较低 ,因此被称为“包邮区”。 近来,我国大多数省份已经实现了快递包邮服务 。江浙沪地区由于其成熟的物流生态链和商业需求,物流成本较低 ,这导致了“包邮区”的形成。
在淘宝上,通常被归类为偏远地区的地区主要包括以下几个: 新疆和西藏:这两个地区的地理位置较为偏远,地形复杂 ,人口分布稀疏,快递站点较少,因此运输成本较高 ,导致快递费用也相对较高。
一般情况下,淘宝将中国的偏远地区设定为新疆和西藏。这两个地区的地理位置较为偏远,地域广阔、地形复杂 、人口稀少、快递站点分布较少,运输路程较远 ,因此运输成本较高,导致运费也相对较高 。部分快递公司可能会根据自身的站点分布和业务能力,将一些省份也划分为偏远地区 ,例如青海、甘肃 、宁夏和海南。
在淘宝上,通常不提供邮递服务的地区包括新疆、西藏、内蒙古 、青海以及香港、澳门和台湾。 除了上述地区,部分广西、海南和甘肃等也可能被商家列为不包邮区域 。 某些情况下 ,商家可能会基于运输成本的考虑,对指定的偏远地区实行不包邮政策。
快手买货为什么我的后台偏远地区不包邮以前我设置了现在没有了_百度知...
〖壹〗 、微商不提供退货地址导致消费者退货困难,这种行为侵犯了消费者的合法权益。若微商不及时处理 ,可能会造成消费者的财产损失,并且微商还可能借此逃避售后责任 。消费者可以依据此法律条款向相关部门进行投诉,通过法律途径来解决退货问题 ,维护自身的合法权益。
〖贰〗、快手没有运费险的原因可能包括以下几点:平台政策调整:快手作为电商平台,会根据市场情况、成本控制和用户体验等多方面因素来调整服务政策。如果平台认为提供运费险的成本过高,或者用户对运费险的需求下降,可能会选取停止提供这项服务 。
〖叁〗 、膏体高度:假货膏体可能高出管口或存在掉渣现象。 购买渠道借鉴 正品通常来自官方网站、专柜或授权渠道 ,若通过非正规途径购买且费用异常低廉,需提高警惕。若存疑,建议联系魅可官方客服提供产品照片协助鉴定 。
〖肆〗、比如以前他会记得你们的纪念日 ,现在加班到忘了;以前会主动帮你拆快递,现在累得连手机都不想看,这些都不是不爱 ,只是他的脑子被生活的琐事占满了,暂时没顾上细节。还有一点很容易被忽略的是,男女的情感表达逻辑本来就不一样。
〖伍〗、如果虚拟内存设置不合理 ,可能会占用大量C盘空间。比如虚拟内存页面文件(pagefile.sys)大小设置过大,就会一直占用C盘空间 。 可以通过在系统属性中更改虚拟内存设置来调整。
2022年淘宝春新势力周活动发货和包邮规则
〖壹〗 、022年淘宝春新势力周活动的发货与包邮规则如下:发货规则 基础发货要求:卖家需按照活动报名时设置的发货时间履行义务。若与消费者存在特殊约定(如延迟发货、分批发货等),则以双方协商结果为准 ,避免因未履约引发投诉 。特殊情形处理:若因不可抗力(如自然灾害)、疫情影响等客观因素导致无法按时发货,淘宝网将发布特殊通知。
〖贰〗 、发货规则: 请依据活动报名时设定的时间进行发货。如与消费者有特别约定,应优先遵循双方约定,以避免不必要的投诉 。 在特殊情况下(如不可抗力因素、疫情影响等) ,具体发货要求以淘宝网的特殊通知为准。
〖叁〗、本次活动期间卖家应遵守《淘宝网市场管理与违规处理规范》 、《淘宝平台费用管理规则》、《淘宝网营销活动规范》及相应活动要求,遵循公序良俗原则,营造积极健康诚信的活动环境 ,不得以不正当方式获得活动利益。
〖肆〗、022年淘宝秋新势力周的包邮要求如下:收货地范围与基础规则若收货地位于中国内地(不包括内蒙古 、甘肃、青海、宁夏 、新疆、西藏、中国香港、中国澳门 、中国台湾),活动商品(非大件类)在活动期间需提供包邮服务;大件类商品则需“包物流 ” 。
〖伍〗、跨店满减:全店商品须支持跨店满减(每满300元减30元),不得拒绝使用;优惠可叠加品类券、店铺券等 ,但商家设置的店铺满减玩法在活动期间失效。包邮与发货:活动商品需提供中国大陆地区包邮服务(特殊场景除外),并遵循平台发货时效规则,否则将按延迟发货处理。
废纸涨价,会影响快递包邮吗?
〖壹〗 、废纸涨价对快递包邮的影响较小 ,快递包邮不太可能因此受到显著影响 。具体分析如下:废纸涨价的原因:进口政策变化:2020年底国家出台政策,逐步实现固体废物零进口,禁止进口“洋垃圾” ,导致国内废纸供应减少。疫情影响:国内疫情管控升级,交通受阻,纸厂到货量偏低,进一步推高了废纸费用。
〖贰〗、加盟模式下 ,包装纸涨价对快递公司直接影响较小,但会通过加盟商间接影响终端费用。家电与食品饮料行业包装用纸(如瓦楞纸、箱板纸)占家电 、食品饮料行业成本的比重较高 。废纸费用自2016年四季度以来上涨137%,推动箱板纸、瓦楞纸费用分别上涨89%和106%。
〖叁〗、涨价原因:纸张费用上涨与环保限产风波 、去产能、煤炭燃油、废纸费用上涨等多重因素有关。从2016年下半年至今 ,纸张费用已出现了多次涨价潮 。涨价影响:纸媒行业受冲击:受纸张费用上涨影响,今年6月,读者传媒宣布《读者》杂志提价3元 ,定价为9元/册。
〖肆〗 、快递:我国快递行业发展迅速,世界各地都可以以邮寄的形式往其他地方发货,发货时不仅需要包装盒还需要运单 ,一个快递就需要一张运单贴纸,我国每天的快递不计其数,对该行业的发展造成压力。
〖伍〗、长期影响:费用上升可能抑制客户订单量 ,部分小型印刷企业因无法承受成本压力而面临生存困境,行业集中度可能提升 。包装行业短期影响:包装用纸是主要原材料,纸价上涨导致包装企业成本大幅提高,压缩利润空间。
〖陆〗、供应端:短期紧张或持续 ,但存在恢复可能2024年国内废纸回收量减少12%,进口废纸被限制在3万吨,供应端已明显吃紧。若2026年废纸回收站运营恢复缓慢 ,或运输问题(如物流成本上升、区域性供应中断)再现,供应短缺可能持续,推动费用上涨 。









