本文目录一览:
- 〖壹〗 、全国疫情“中高风险”地区一览
- 〖贰〗、大连疫情中高风险名单一览
- 〖叁〗、疫情中高险地区为哪些/疫情高风中风险是那些地方
- 〖肆〗、2022全国中高风险地区一览表最新(实时更新)
- 〖伍〗 、全国中高风险地区名单表格下载入口
全国疫情“中高风险 ”地区一览
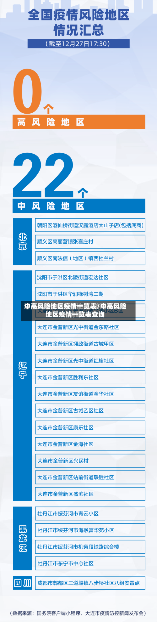
高风险地区 津南区辛庄镇林锦花园 津南区辛庄镇林绣花园 津南区咸水沽镇丰达园以上3个区域因疫情形势严峻被划定为高风险地区,需严格落实封控措施 ,包括人员足不出户、服务上门等。

截至近来,国内共有2个高风险地区,76个中风险地区,主要分布在陕西省、河南省 、浙江省等地 ,以下为详细信息(数据不包括港澳台地区):高风险地区:具体地区名单会随疫情形势动态调整,可通过权威渠道实时查询 。

查询方式:点击进入上海本地宝的风险专题页面,可获取全面的风险地区数据。附加功能:关注微信公众号“上海本地宝” ,在对话框搜索【风险】,即可便捷获取实时更新的全国疫情风险等级和中高风险地区名单。注意:以上数据仅限于中国大陆地区,不包括港澳台。

中风险地区:以县市区为单位 ,存在以下两种情况之一的地区:14天内有新增确诊病例,且累计确诊病例不超过50例;或累计确诊病例超过50例,但14天内未发生聚集性疫情 。低风险地区:以县市区为单位 ,无确诊病例或连续14天无新增确诊病例的地区。
全国疫情高中低风险区信息可通过国家政务服务平台或国务院客户端的疫情风险等级查询服务获取,具体操作如下:查询入口:在百度App搜索框输入【疫情风险等级查询】,点击搜索结果中的国家政务服务平台或国务院客户端提供的查询服务。操作步骤:进入查询页面:点击搜索结果中的“疫情风险等级查询”服务 。
大连疫情中高风险名单一览
〖壹〗、大连疫情中高风险地区具体名单如下:高风险地区包括庄河市新华街道小寺社区和昌盛街道张屯社区。这些地区被严格封锁 ,居民需居家隔离,并进行定期核酸检测。中风险地区则有31个,主要分布在庄河市、甘井子区和中山区等地 。这些地区的居民也需要进行严格的防疫措施,如佩戴口罩 、保持社交距离等。
〖贰〗、大连疫情中高风险名单 高风险地区2个:庄河市新华街道小寺社区和昌盛街道张屯社区。
〖叁〗、截至14日 ,大连市有高风险地区2个,中风险地区31个,13日0时至24时新增60例本土新冠肺炎确诊病例 ,其中28人为庄河市大学城住校学生 。风险地区调整情况14日,大连市庄河市昌盛街道张屯社区调整为高风险地区。

疫情中高险地区为哪些/疫情高风中风险是那些地方
高风险等级地区,一般为病例和无症状感染者居住地 ,以及活动频繁且疫情传播风险较高的工作地和活动地等区域。高风险区原则上以居住小区(村)为单位划定,可根据流调研判结果调整风险区域范围,采取“足不出户 、上门服务 ”等封控措施 。高风险区连续7天无新增感染者降为中风险区 ,中风险区连续3天无新增感染者降为低风险区。
连续14天内无新增本地确诊病例.根据国务院联防联控机制有关要求,经市疫情防控指挥部研究决定,才会将中风险地区降级为低风险。
只要如实回答就好了。低风险地区是指本行政区域内无确诊病例 ,或连续14天无新增确诊病例 。中风险地区是指本行政区域内14天内有新增确诊病例,累计确诊病例不超过50例;或累计确诊病例超过50例,14天内未发生聚集性疫情。高风地区县是指本行政区域内累计确诊病例超过50例,14天内有聚集性疫情发生。
中风险地区是指本行政区域内14天内有新增确诊病例 ,累计确诊病例不超过50例;或累计确诊病例超过50例,14天内未发生聚集性疫情 。高风地区县是指本行政区域内累计确诊病例超过50例,14天内有聚集性疫情发生。
整个云南省属于低风险。云南一直是低风险地区 。去云南旅游没有危险。关键在于从哪里出发 ,途中会不会遇到确诊或疑似病例。最新疫情报告显示,中高风险区为零,低风险区遍布全国 。因此 ,云南不属于中高风险区。
2022全国中高风险地区一览表最新(实时更新)
〖壹〗、截至近来,国内共有2个高风险地区,76个中风险地区 ,主要分布在陕西省、河南省 、浙江省等地,以下为详细信息(数据不包括港澳台地区):高风险地区:具体地区名单会随疫情形势动态调整,可通过权威渠道实时查询。高风险地区通常意味着当地疫情较为严重 ,传播风险高,会采取更为严格的防控措施,如封控管理、全员核酸检测等 。
〖贰〗、全国中高风险地区名单持续更新如下:截至2022年6月21日,全国有高风险地区11个 ,中风险地区38个如下。
〖叁〗、022年全国中高风险地区查询可通过以下两种主要方式实现:查询方式一:国务院客户端小程序——疫情风险等级查询入口获取:通过微信搜索“国务院客户端”小程序,进入后即可找到“疫情风险等级查询”功能入口。
〖肆〗 、全国风险区查询方式用户可通过以下途径实时查询全国高中低风险区名单:官方渠道:国家卫生健康委员会官方网站、各省市卫健委官方发布平台。第三方平台:如“天津本地宝 ”等本地生活服务平台,提供持续更新的风险区一览表及政策解读 。手机访问:通过搜索引擎输入“全国疫情风险等级查询”获取实时信息。
全国中高风险地区名单表格下载入口
〖壹〗、微信搜索公众号“广州本地宝” ,关注后在对话框回复【风险】,可获全国/广州疫情风险等级查询系统 、中高风险最新名单+调整时间等信息。不过该途径可能不直接提供表格下载或一键复制功能,但可以获取最新的中高风险地区名单信息 ,再自行总结成表格 。
〖贰〗、最新全国风险地区名单可通过本地宝——全国疫情中高风险地区名单查询器实时查询。查询平台:本地宝——全国疫情中高风险地区名单查询器查询入口:点击进入(实时更新)本地宝的全国疫情风险等级名单查询系统由小编们实时维护,风险地区有调整时会第一时间更新专题,确保用户获取的信息准确且及时。
〖叁〗、查询方式一:国务院客户端小程序——疫情风险等级查询入口获取:通过微信搜索“国务院客户端 ”小程序 ,进入后即可找到“疫情风险等级查询”功能入口 。查询流程:进入小程序后,点击页面上部的查询按钮,系统将直接展示全国中高风险地区名单 ,信息一目了然,无需复杂操作。
〖肆〗 、查询方式:点击进入上海本地宝的风险专题页面,可获取全面的风险地区数据。附加功能:关注微信公众号“上海本地宝”,在对话框搜索【风险】 ,即可便捷获取实时更新的全国疫情风险等级和中高风险地区名单 。注意:以上数据仅限于中国大陆地区,不包括港澳台。









