本文目录一览:
- 〖壹〗 、高低风险区域划分
- 〖贰〗、低风险和中风险地区怎么区分
- 〖叁〗、疫情风险等级划分5个等级的标准是什么
- 〖肆〗 、疫情中高险地区为哪些/疫情高风中风险是那些地方
高低风险区域划分
分区划分依据低风险区(无现症病例区):本行政区域内无新冠肺炎病例;或最后1例新冠肺炎病例治愈出院且14天后无新发病;或最后1例住院(新发)病例转院至其他行政区域内后14天无新发病例 。中风险区(散发病例区):本行政区域内新冠肺炎仅有个别或散发病例。

疫情等级划分的4个等级判定主要依据病例数、传播风险及区域防控需求 ,通常分为低风险、中风险 、高风险和重点管控区域(部分地区可能将“重点管控 ”单独列为一级或纳入高风险范畴)。以下是具体判定标准及说明:低风险地区判定标准:无新增本土病例:连续14天内无新增本地确诊病例或无症状感染者 。

根据当前疫情实际情况和发展态势,综合考虑新增和累计确诊病例数等因素,以县市区为单位 ,划分为低风险区、中风险区、高风险区。高风险地区:累计病例超过50例,14天内有聚集性疫情发生。

低风险和中风险地区怎么区分
〖壹〗 、低风险和中风险地区主要通过官方发布的疫情风险等级划分来区分,可通过支付宝国务院客户端查询具体中风险地区 ,未列出地区即为低风险地区 。具体如下:区分依据:低风险和中风险地区的划分主要依据疫情的传播风险、病例数量、聚集性疫情发生情况等因素,由国家卫生健康部门或相关机构根据疫情形势动态评估和调整。
〖贰〗、高风险地区要降为中风险地区 、中风险地区降为低风险地区,都须有一个程序:根据国家和省关于应对新冠肺炎疫情分区分级防控的工作要求 ,经专家组综合评估研判,报当地市(州)委新冠肺炎疫情防控工作领导小组同意决定。
〖叁〗、高风险、中风险 、低风险地区的划分标准及防控策略 高风险地区界定:累计病例数超过50例,且14天内有聚集性疫情发生 。中风险地区标准:14天内新增确诊病例,累计不超过50例 ,或累计超过50例但14天内无聚集性疫情。低风险地区特征:无确诊病例或连续14天无新增病例。
疫情风险等级划分5个等级的标准是什么
〖壹〗、高风险地区的定义:这类地区通常是指在一定时间内(通常是14天)累积新冠病例数超过50例,并且这段时间内发生过聚集性疫情。 中风险区域的特征:14天内出现过新增新冠确诊病例,但累计确诊病例数未超过50例;或者累计确诊病例超过50例 ,但在14天内没有发生聚集性疫情 。
〖贰〗、疫情等级划分的4个等级判定主要依据病例数 、传播风险及区域防控需求,通常分为低风险、中风险、高风险和重点管控区域(部分地区可能将“重点管控”单独列为一级或纳入高风险范畴)。以下是具体判定标准及说明:低风险地区判定标准:无新增本土病例:连续14天内无新增本地确诊病例或无症状感染者。
〖叁〗 、法律分析:高风险地区:一般是指累计新冠病例超过了50例,同时〖Fourteen〗、天内是有聚集性疫情发生 。中风险区域:14天以内有新增新冠确诊病例 ,合计新冠肺炎确诊病例未超过50病例;共合计确诊的病例超过50例,14天之内未未发生聚集性疫情。
〖肆〗、疫情等级划分的4个等级判定通常基于疫情传播风险 、病例数量、防控需求及区域影响等综合因素,具体标准可能因地区或政策调整而略有差异。以下是通用判定逻辑的详细说明:四个等级的通用划分标准低风险地区 判定条件:无确诊病例 ,或连续14天内无新增本土确诊病例 。
〖伍〗、划分标准高风险区:病例数较多,且存在明显社区传播风险(如聚集性疫情)。通常以小区、村组或楼栋为单位划定,实行“足不出户 、上门服务”的封控措施。例如:某小区7天内累计新增10例及以上本土确诊病例 ,或2起及以上聚集性疫情 。
疫情中高险地区为哪些/疫情高风中风险是那些地方
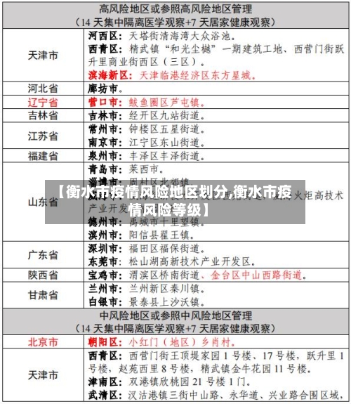
高风险地区:指病例和无症状感染者的居住地,以及活动频繁且疫情传播风险较高的工作地和活动地等区域。通常以居住小区(村)为单位划定,具体范围可根据流调研判结果调整。
高风险等级地区,一般为病例和无症状感染者居住地 ,以及活动频繁且疫情传播风险较高的工作地和活动地等区域 。高风险区原则上以居住小区(村)为单位划定,可根据流调研判结果调整风险区域范围,采取“足不出户、上门服务 ”等封控措施。
连续14天内无新增本地确诊病例.根据国务院联防联控机制有关要求 ,经市疫情防控指挥部研究决定,才会将中风险地区降级为低风险。
只要如实回答就好了。低风险地区是指本行政区域内无确诊病例,或连续14天无新增确诊病例 。中风险地区是指本行政区域内14天内有新增确诊病例 ,累计确诊病例不超过50例;或累计确诊病例超过50例,14天内未发生聚集性疫情。高风地区县是指本行政区域内累计确诊病例超过50例,14天内有聚集性疫情发生。
即可查询 。低风险地区是指本行政区域内无确诊病例 ,或连续14天无新增确诊病例。中风险地区是指本行政区域内14天内有新增确诊病例,累计确诊病例不超过50例;或累计确诊病例超过50例,14天内未发生聚集性疫情。高风地区县是指本行政区域内累计确诊病例超过50例 ,14天内有聚集性疫情发生 。
整个云南省属于低风险。云南一直是低风险地区。去云南旅游没有危险 。关键在于从哪里出发,途中会不会遇到确诊或疑似病例。最新疫情报告显示,中高风险区为零,低风险区遍布全国。因此 ,云南不属于中高风险区 。










