本文目录一览:
- 〖壹〗 、湖南省属于几类流行风险地区
- 〖贰〗、哪些地方是疫情最严重的地方?
- 〖叁〗、湖南株洲疫情严重吗
- 〖肆〗、中国哪十个省的疫情最严重?
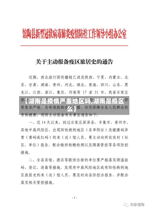
湖南省属于几类流行风险地区
一类地区:定义:媒介伊蚊活跃期较长 、既往报告登革热本地病例较多、聚集性疫情发生风险相对较高的省份。包括:浙江、福建 、广东、广西、海南 、云南 。二类地区:定义:媒介伊蚊活跃期相对较长或既往有登革热本地病例报告、有一定聚集性疫情发生风险的省份。

无法明确湖南省属于几类流行风险地区。关于新冠肺炎疫情风险等级,搜索到的最新信息为2020年3月数据 ,显示湖南省大部分县市区为低风险地区,但此数据当前已无借鉴价值。若要了解关于新冠疫情的最新流行风险等级信息,建议通过湖南省卫生健康委员会官方网站或官方渠道获取 。

Ⅱ类地区(11个):上海、江苏 、安徽、江西、山东 、河南、湖北、湖南、重庆 、四川、贵州,属于次高潜在传播风险区。 Ⅲ类地区(8个):北京、天津 、河北、山西、辽宁 、西藏、陕西、甘肃 ,存在零星输入风险但本地传播概率较低。
湖南衡阳近来被划分为中风险地区,属于中高风险地区中的中风险 。以下是关于湖南衡阳风险等级的详细解风险等级划分 湖南疫情风险区按照“低风险 、中风险、高风险”三级标准划分,并根据疫情变化情况对各县市区疫情风险等级进行分类调整。
B类则是经济较为发达的地区 ,如辽宁,山东等。A类考生可以报考地处一区的院校 。一区包括北京、天津 、上海、江苏、浙江、福建 、山东、河南、湖北 、湖南、广东、河北 、山西、辽宁、吉林 、黑龙江、安徽、江西 、重庆、四川、陕西等21省(市)。B类考生可以报考地处二区的院校。
近来长沙没有中高风险区,但都是低风险区 。高危地区:一般指新冠肺炎确诊病例超过50例 ,14天内出现聚集性疫情;中度风险地区:14天内有新增确诊病例,新冠肺炎累计确诊病例不会超过50例;确诊病例50余例,14天内无聚集性疫情。

哪些地方是疫情最严重的地方?
〖壹〗、全世界疫情最严重的地方集中在东欧 ,尤其是塞尔维亚 、保加利亚和俄罗斯。具体分析如下:东欧疫情严重性显著高于其他地区根据《经济学人》超额死亡数据库统计,全球疫情最严重的12个国家全部位于东欧,前20名中有17个为东欧国家 。这一数据通过对比各国近年平均死亡总数得出 ,规避了官方统计中因检测能力、医疗记录差异导致的偏差。
〖贰〗、广东疫情最严重的地方是广州市。具体而言:广州市整体情况:作为广东省的省会和经济中心,广州市人员流动频繁,与国内外交往密切,多次成为疫情的重灾区 ,感染人数和疫情传播速度在广东省内位居前列。广州市内部差异:在广州市内部,天河区 、白云区和越秀区等人口密集区域曾一度是疫情最为严重的地区 。
〖叁〗、近来无法明确2025年广东哪个具体地方甲流最严重。以下为详细分析:广东流感整体流行情况近来广东流感仍处于流行期,学校等集体单位发生聚集性疫情的风险升高 ,人员密集的集体单位存在发生暴发疫情风险。
〖肆〗、据悉,钟南山接受采访时表示,新型冠状病毒肺炎新增感染病例已经在一些地区出现下滑 ,疫情有望出现缓解 。他预计峰值将会在2月中下旬出现,4月前可能结束。不过他承认,近来人们对新型冠状病毒还有很多未知。他说道:“我们还不知道病毒为何有如此大的传染性 ,这是最大的问题 。
湖南株洲疫情严重吗
不严重。根据湖南株洲疫情防控中心显示,截止2022年9月20日湖南株洲是低风险地区属于常态化防控,所以疫情不严重。株洲 ,古称建宁,湖南省辖地级市,长株潭城市群核心城市 、长江中游城市群城市之一 。株洲位于湖南东部、湘江下游,东接江西省莲花县、永新县及井冈山市 ,南连衡阳和郴州,西接湘潭,北与长沙毗邻。
月7日下午 ,湖南省株洲市一中多名学生被诊断为新冠肺炎确诊病例。经当地政府相关部门调查后,确认该学校对疫情防控工作重视不够,常态化疫情防控措施流于形式 ,且在学校出现突发情况时,没有进行及时有效的应急处理,导致多名学生感染且疫情向社会面外溢 ,造成了严重后果 。
事件背景:近日,株洲市一中发生多名学生确诊新冠肺炎病例的情况,引发社会关注和热议。由于学校人数密集 ,学生抵抗力相对较弱,一旦出现病例,后果往往较为严重。原因调查:经调查,株洲市一中对疫情防控工作重视不够 、落实不力。
株洲市一中疫情防控失职失责问题事件背景:株洲市一中多名学生被诊断为新冠肺炎确诊病例 。失职情况:学校对疫情防控工作重视不够、落实不力 ,常态化疫情防控措施流于形式、敷衍塞责,应对突发情况处置不当,造成多人感染且向社会面外溢的严重后果。处理决定:给予株洲市一中党委副书记 、校长陈嵩免职处理。
中国哪十个省的疫情最严重?
〖壹〗、西安疫情现状 规模与特点:西安疫情是我国自武汉以来 ,在超大城市中发生的病例数比较多、规模最大的一次本土疫情,发病数达1800例以上 。疫情呈现点多、面广 、社区传播和聚集性疫情多种形式并发,上升势头凶猛的特点。在西安市内13个行政区和功能区都发生了疫情 ,且导致了省外省内多个城市疫情的发生,连续7天病例数在150例以上。
〖贰〗、中国疫情最严重的十个省是北京、上海 、湖北、江苏、浙江 、安徽、河南、广东 、重庆和福建省 。根据相关公开信息显示截止到2022年12月31日中国疫情已排名前十的省份为北京、上海、湖北 、江苏、浙江、安徽、河南 、广东、重庆和福建省,是按照疫情感染人数来排名的。
〖叁〗、疫情严重的十个省份分别是 除了湖北 ,疫情比较严重的省份有以下省份广东 、湖北、河南、浙江 、湖南、安徽、江西。各省疫情高发的地区是广东的深圳与广州 。
〖肆〗 、湖北省、黑龙江省、江苏省 、山东省、河南省。根据全国疫情防控中心显示,湖北省是最严重的,其次就数黑龙江省了 ,全国各地都不要黑龙江身份的打工者。都怕被传染,年后外出的打工者有百分八十五的人都被劝返回黑龙江省了 。
〖伍〗、江苏省是近来全国疫情最为严重的省份之一。根据最新的中高风险区域名单,江苏省拥有2个高风险地区和50个中风险地区。8月1日,江苏新增40例本土确诊病例 ,其中11例为轻型,29例为普通型。同时,新增2例本土无症状感染者 ,以及3例境外输入确诊病例 。
〖陆〗、答案是:广东 、上海、山西、重庆 、浙江等省份近来疫情相比较严重。随着新冠病毒的传播能力的增强,其它省份形势也比较严峻。









