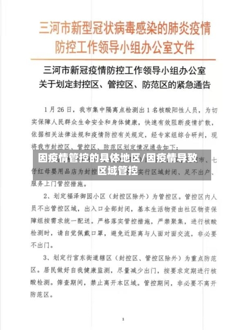
本文目录一览:
- 〖壹〗、黑龙江:新增新冠确诊病例43例,无症状感染者31例
- 〖贰〗 、齐齐哈尔疫情严重吗
- 〖叁〗、齐齐哈尔市现在是什么风险地区
- 〖肆〗、齐齐哈尔现状况
黑龙江:新增新冠确诊病例43例,无症状感染者31例
〖壹〗 、021年1月14日0-24时,黑龙江省新增新冠肺炎确诊病例43例 ,新增无症状感染者31例。 具体信息如下:新增确诊病例情况地区分布:新增的43例确诊病例均来自绥化市望奎县,其中13例为望奎县无症状感染者转为确诊病例 。病例来源:确诊病例均为望奎县惠七镇惠七村确诊病例、无症状感染者的密切接触者和密接的密接。
〖贰〗、是的,据国家卫健委15日通报 ,1月14日,31个省区市和新疆生产建设兵团,新增本土病例135例 ,包括河北90例,黑龙江43例,广西1例,陕西1例。算上1月12日本土新增确诊107例 ,1月13日的124例,本土新增确诊病例已连续三日过百 。截至14日24时,31省区市现有确诊病例破千 ,达1001例。
〖叁〗 、021年1月13日0-24时,黑龙江省新增新冠肺炎确诊病例43例(香坊区2例、望奎县38例、北林区3例,其中2例为北林区无症状感染者转为确诊病例)。新增无症状感染者68例(林口县4例、昂昂溪区4例 、望奎县56例、绥棱县2例、海伦市1例 、安达市1例) 。
〖肆〗、月19日 ,黑龙江齐齐哈尔,一名卡口防疫志愿者遇镇长检查工作。志愿者认真负责,耿直发问:怎么证明你是镇长?工作人员称屋里人就能证明。随后 ,证明镇长身份后,镇长为志愿者点赞:这个卡口看的好。对此,网友也纷纷表示:“做得对 。”“前线志愿者都棒棒嗒。 ”“小伙子还挺可爱的 ,问题贼多。
〖伍〗、021年2月3日0-24时,黑龙江省新增新冠肺炎确诊病例4例,无症状感染者1例 。具体信息如下:新增确诊病例情况地区分布:绥化市望奎县3例,哈尔滨市呼兰区1例。发现方式:均在对集中隔离点的密切接触者开展核酸筛查中发现。
〖陆〗 、此前27日 ,黑龙江省新增新冠肺炎本土确诊病例1例(黑河市爱辉区),新增本土无症状感染者3例(黑河市爱辉区);28日,黑龙江省新增新冠肺炎本土确诊病例9例(均在黑河市爱辉区) ,含3例由无症状感染者转为确诊病例(均在黑河市爱辉区) 。三天来,黑河市已累计报告37名阳性感染者。

齐齐哈尔疫情严重吗
〖壹〗、不严重。8月20日,齐齐哈尔市发现4例无症状感染者 ,为此2处区域被划定为高风险区,5处划定为中风险区 。疫情不严重。截至到9月16日,齐齐哈尔累计确诊45例 ,境外输入0例,治愈人数是44例,死亡人数是1例。连续六天无新增病例 。
〖贰〗、不严重。依据齐齐哈尔疫情防控中心声明 ,齐齐哈尔市截止2022年9月27日,齐齐哈尔疫情并不严重,连续17天无本地新增新冠病例,是属于低风险地区 ,但仍要坚持做好个人防护和健康监测。
〖叁〗 、都不严重。截止到2022年9月27日,通过查询齐齐哈尔疫情防控指挥中心发表公告表示,齐齐哈尔境内无新增确诊病例 ,无风险地区,没有疫情严重的地方,境内均为常态化管理 ,但是境内居民仍需要配合防疫工作,按时做核酸 。
齐齐哈尔市现在是什么风险地区
齐齐哈尔齐齐哈尔市辖区地区近来没有低、中、高风险区域,都是常态化防控区。风险区划定的主要考虑因素高风险区 、中风险区、低风险区的划定由地市级疫情防控指挥部门组织专家组根据疫情传播风险的大小进行划定 ,省级联防联控机制(领导小组、指挥部)靠前指挥并给予专业指导支持。
低风险区 。根据疫情防控最新消息了解到,截止2022年12月8日,齐齐哈尔市是低风险地区。齐齐哈尔市 ,别称鹤城,古称卜奎,是黑龙江省地级市,是国务院批复确定的我国重要的工业基地、黑龙江省西部中心城市。
截止2022-09-2410:52:59最新数据显示 ,齐齐哈尔齐齐哈尔市辖区地区近来没有低 、中、高风险区域,都是常态化防控区 。齐齐哈尔,别称鹤城、卜奎。是黑龙江省下辖地级市 ,也是黑龙江省省域副中心城市,位于黑龙江省西部。“齐齐哈尔”源自达斡尔语,是“边疆”或“天然牧场 ”之意 。
齐齐哈尔现状况
〖壹〗 、这座城市治安稳定、社会秩序良好 ,近年来没有发生影响公众安全的重大负面事件,是适合居住、旅游和投资的正常城市。社会治安状况1)警方巡逻防控一直保持常态化。
〖贰〗 、齐齐哈尔的经济状况一般,与大城市相比有所差距 ,但也不是一个贫穷的地方 。物价水平和消费水平较低,近年来通货膨胀导致物价上涨,给当地居民带来了不少负担。贫富差距相对较大 ,工薪阶层居民较多,总体上既不富裕也不贫穷。
〖叁〗、历史沿革:始建于1125年,清康熙38年起作为黑龙江省省城长达255年之久,以“扼四达之要冲、为诸城之都会”的紧要之地闻名遐迩。1954年黑龙江省会由齐齐哈尔市迁往哈尔滨市 ,此后齐齐哈尔成为省辖市 。行政区划:截至2023年底,全市共辖7个市辖区 、1个县级市、8个县。
〖肆〗、023年度齐齐哈尔市城镇居民人均可支配收入为35747元。对于2024年度的数据,近来尚未有直接提及齐齐哈尔市的具体数据 ,但可以提供以下相关信息:2024年黑龙江省城镇常住居民人均可支配收入为38212元 。这一数据可以作为对齐齐哈尔市城镇居民可支配收入的一个宏观借鉴。
〖伍〗 、齐齐哈尔火车站近来整体运营状况良好,在站房设施、站场规模、运输能力以及服务保障等方面都有较为出色的表现。站房设施齐齐哈尔火车站历史悠久,原站房始建于1909年 ,现站房是在原址上于1979年重建,2015年5月20日开启了建站史上最大规模的改造工程,并于同年9月20日顺利完成改造 。
〖陆〗、以便及时介入处理。实际监管效果通过多部门协同监管 ,齐齐哈尔的小饭桌整体运营状况在不断改善。多数小饭桌能够按照要求规范经营,为学生提供相对安全 、卫生的托管环境 。但可能仍存在个别监管盲区或新出现的问题,相关部门也在持续加强监管力度和完善监管机制 ,以更好地保障学生在小饭桌的权益。









