本文目录一览:
- 〖壹〗、宿迁最新出入规定(保持更新)
- 〖贰〗 、3月27日苏州新增本土无症状感染者7例
- 〖叁〗、苏州吴江是否中高风险区
宿迁最新出入规定(保持更新)
宿迁最新出入规定如下:离宿规定限制前往中高风险地区:严格限制前往国内中高风险地区及所在县(市、区 、旗),非必要不前往中高风险地区所在地市的其他县(市、区、旗) 。近期有病例报告的地区也在限制范围内。若确需前往 ,需在出发前及返宿后均向所在社区(村)报备或所在单位报批。

现 现在出入宿迁最新规定为:坚持非必要不来(返)宿,确需来(返)宿的,要提前通过“宿康宝”报备或者主动向所在社区(村)和单位(或所住宾馆)报备 ,并持48小时内核酸检测阴性证明和“健康码 ”绿码 。

宿迁近来可以正常进入,来宿迁的朋友们需要遵循宿迁防疫政策,具体如下:【外市来宿人员防疫措施】 对14天内无中高风险地区和社会面本土疫情所在设区市旅居史的省内外跨市流动人员,持48小时内核酸检测阴性证明即可自由流动;无阴性证明的应在抵宿后24小时内进行一次核酸检测。

按照国务院联防联控机制规定 ,2022年9月10日至10月底,旅客须持48小时内核酸检测阴性证明乘坐飞机、高铁 、列车、跨省长途客运汽车、跨省客运船舶等交通工具。进宿迁:风险人员主动报备。
022年5月14日起,部分省内外人员回宿迁取消3+11政策 。
3月27日苏州新增本土无症状感染者7例
〖壹〗 、月27日苏州新增本土无症状感染者7例 ,均为周边外省市中高风险地区来返苏州的货运、通勤等重点人员及其关联人员,具体信息如下:无症状感染者68:系外省市返苏州货运人员,住址为太仓市城厢镇花墙村。无症状感染者69:系外省市来苏州水产批发货运人员 ,居住在外省市。无症状感染者70:系无症状感染者69的密接,住址为吴江区黎里镇金家坝群众村 。
〖贰〗、022年10月27日0时至24时,库尔勒市无新增本土确诊病例 ,新增本土无症状感染者7例,均在高风险区管理人员中发现,并已闭环转运至定点医疗机构隔离观察。 以下是具体信息及典型溯源案例通报:疫情数据更新新增情况:10月27日0-24时 ,新增无症状感染者7例(高风险区管理人员),无新增确诊病例。
〖叁〗 、月25日,江苏全省累计新增6列本土确诊病例,新增8例无症状感染者 ,涉及苏州、南通、盐城 、泰州州四地 。近来,全省共有高风险地区11个,中风险地区69个 ,集中在连云港、常州、南京三市。
〖肆〗 、截至2022年3月30日0-24时,江苏有确诊病例的城市包括无锡市、盐城市、镇江市、泰州市。具体新增情况如下:无锡市:新增本土确诊病例1例,在定点医院隔离治疗 。盐城市:新增本土确诊病例2例 ,其中1例由无症状感染者转为确诊病例,均在定点医院隔离治疗。镇江市:新增本土确诊病例1例,在定点医院隔离治疗。
〖伍〗 、月26日:新增本土病例(1+0) 。3月27日至28日:2天本土病例为(0+0)。3月29日:新增本土病例(2+0)。3月30日至31日:2天本土病例为(0+0)。3月累计本土病例:确诊病例143例 ,无症状感染者10例 。4月整体情况 4月1日至2日:2天本土病例为(0+0)。

苏州吴江是否中高风险区
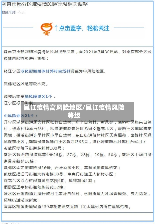
022年2月17日16时起,江苏苏州多地被调整为中风险地区,具体包括吴江区长安路2358号吴江科技创业园、姑苏区永林二区12幢、苏州工业园区花语江南20幢 ,其他地区风险等级未发生变化。
不是 。截止至2022年12月14日,通过查询苏州疫情防控措施了解到,苏州属于低风险地区,因此苏州吴江不是中高风险区。生活中一定要注意做好个人防护措施。
021年3月底 ,苏州市下辖姑苏 、虎丘、吴中、相城 、吴江5个区及苏州工业园区,代管常熟、张家港、昆山 、太仓4个县级市 。全市共有45个街道、51个镇。没有一个是中高风险地区。
月27日苏州新增本土无症状感染者7例,均为周边外省市中高风险地区来返苏州的货运、通勤等重点人员及其关联人员 ,具体信息如下:无症状感染者68:系外省市返苏州货运人员,住址为太仓市城厢镇花墙村 。无症状感染者69:系外省市来苏州水产批发货运人员,居住在外省市。
不是。吴江三里桥位于江苏省苏州市吴江区 ,根据苏州市疫情防控指挥中心的通告,截至2022年12月10日,吴江区属于常态化防控区域 ,三里桥不是高风险地区 。吴江区,隶属于江苏省苏州市,位于江苏省东南部 ,东临上海,西濒太湖,南接浙江,北依苏州主城区。
苏州全市各地风险等级名单(0个中风险地区)。姑苏区全区域低风险2022年3月8日起。工业园区全区域低风险2022年3月7日起 。吴中区全区域低风险2022年3月5日起。吴江区全区域低风险2022年3月5日起。高新区/虎丘区全区域低风险 。相城区全区域低风险2022年3月4日起。昆山市全区域低风险。









