本文目录一览:
国内中高风险地区有哪些
中高风险地区人员来(返)厦要求:国内疫情中高风险地区人员应暂缓来(返)厦,待所在地区风险等级降至低风险后方可来(返)厦。发生本地疫情地区的乡亲确需来(返)厦的 ,须持48小时内核酸阴性证明 。

截至近来,国内共有2个高风险地区,76个中风险地区,主要分布在陕西省、河南省 、浙江省等地 ,以下为详细信息(数据不包括港澳台地区):高风险地区:具体地区名单会随疫情形势动态调整,可通过权威渠道实时查询。

近来,我国有哪些中高风险地区?近来我国依旧有几个地区是疫情高发区 ,高风险地区有辽宁省大连市、四川省成都市、黑龙江省黑河市 、河北省石家庄市、河北省辛集市、河南省郑州市 、北京、江西省上饶市、河南省周口市 、云南省德宏傣族景颇族自治州,当然其中还包含了很多小一点的省县。

辽宁省营口市鲅鱼圈区熊跃镇辽海花园社区、鲅鱼圈区红海社区益海福都社区为中等风险区。辽宁省营口市盖州市陈屯镇杨店村 。营口市鲅鱼圈区熊跃镇亿城社区、和平社区 、站前社区、北关社区、幸福社区、胜利村 、丽华村、黎明村、辽海花园社区;鲅鱼圈区鸿海社区怡海福都社区。中等风险地区的食物搭配应保持平衡。
近来全国中高风险地区有哪些?
全国风险等级查询入口国务院微信小程序用户可通过微信搜索“国务院客户端”小程序,进入后点击“疫情风险查询 ”功能 ,即可查看全国中高风险地区实时名单 。该平台数据由国家卫生健康委员会提供,更新及时且权威。
近来无法直接提供全国中高风险地区的具体名单,但可通过以下方法实时查询最新信息:查询途径:通过百度App搜索【疫情风险等级查询】 ,进入国家政务服务平台或国务院客户端提供的查询服务页面。该服务由官方权威发布,数据实时更新,可确保信息准确性 。
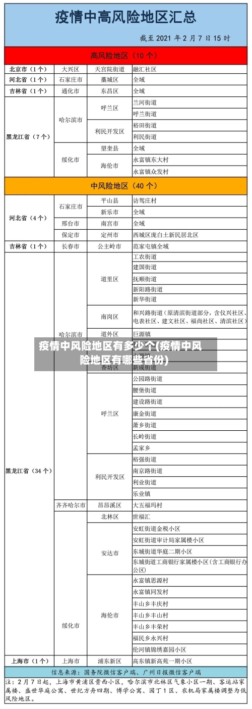
北京日报客户端记者梳理发现 ,近来全国有1个高风险地区,在河北;49个中风险地区,其中7个在北京 、4个在河北、32个在辽宁、6个在黑龙江。
查询方式:点击进入上海本地宝的风险专题页面,可获取全面的风险地区数据。附加功能:关注微信公众号“上海本地宝” ,在对话框搜索【风险】,即可便捷获取实时更新的全国疫情风险等级和中高风险地区名单 。注意:以上数据仅限于中国大陆地区,不包括港澳台。
截至近来 ,国内共有2个高风险地区,76个中风险地区,主要分布在陕西省 、河南省、浙江省等地 ,以下为详细信息(数据不包括港澳台地区):高风险地区:具体地区名单会随疫情形势动态调整,可通过权威渠道实时查询。
福建疫情可防可控,其他地区不受影响,卫健委发声:有望在国庆长假前得到控...
〖壹〗、福建疫情可防可控,其他地区不受影响 ,且有望在国庆长假前得到控制 。具体分析如下:福建疫情现状累计阳性病例情况:自9月10日以来,福建省累计报告本土确诊病例43例,近来住院43例 ,无死亡病例;现有本土无症状感染者尚在接受集中隔离医学观察32例(均在莆田市)。确诊病例分布为厦门市1例 、泉州市7例、莆田市35例。
〖贰〗、瑞丽疫情不会影响中国整体小长假出行,但建议非必要不前往瑞丽。中疾控专家邵一鸣表示,中国整体防控形势不会因局部问题受影响,边境地区加强防控措施足以控制局部疫情 ,且当地推行疫苗接种后控制速度会更快 。
〖叁〗 、国家卫健委表示当前疫情仍可防可控,传染来源尚未找到;上海卫健委宣布加强对可疑病例筛查。国家卫健委的应对措施与研判成立专项领导小组:2020年1月1日,国家卫健委成立由马晓伟主任为组长的疫情应对处置领导小组 ,研究部署防控策略,及时指导湖北省和武汉市开展病例救治、疫情防控和应急处置等工作。
〖肆〗、当前急性呼吸道疾病仍以流感为主,其他病原体处于较低水平 。中国疾控中心监测数据显示 ,流感活动已呈现下降趋势,随着学校陆续放假,预计1月底左右回归流行间期水平。图:流感活动趋势示意图(数据来源:国家卫健委发布会)流感病毒类型变化与影响近期乙型流感占比升高 ,导致流感疫情出现小幅波动。
〖伍〗、月5日,国务院联防联控机制召开新闻发布会,教育部 、国家疾控局相关司局负责同志和有关专家出席 。国家卫健委:提高科学精准防控水平 ,防止简单化、“一刀切” 11月5日,国家卫健委新闻发言人米锋在发布会上表示,要严格执行第九版防控方案和“九不准”要求。
〖陆〗、国家卫健委8日研判显示,当前全球疫情严峻 ,我国外防输入压力增大,局部疫情总体可控,需坚持防控策略 ,保障物资与医疗服务,尤其春节临近更需提高防控意识。










