本文目录一览:
- 〖壹〗、不报备行程有什么后果
- 〖贰〗 、如果无罪,明天就出车,因疫情不报备获刑4年的2名司机申请再审
- 〖叁〗、从疫情回来不报备有什么后果
- 〖肆〗、外地返乡不报备什么后果
- 〖伍〗、忘记报备属于瞒报吗
不报备行程有什么后果
法律责任:如果故意隐瞒行程,不向当地社区报备 ,一旦引发严重后果,如导致大批人员隔离或感染新冠病毒,将触犯法律,需要承担刑事责任 。这意味着 ,隐瞒行程的行为可能构成犯罪,受到法律的制裁。经济损失责任:除了刑事责任外,隐瞒行程还可能面临经济损失的责任。

行程不报备是可以查得出来的 ,如果隐瞒行程,情节严重可能会坐牢。 行程不报备能否查得出来: 在大数据时代,通过交通出入信息 、健康码查询、登记信息等内容 ,相关部门是可以查到个人的行程的 。因此,即使不主动报备,行程信息仍有可能被追踪到。

《中华人民共和国治安管理处罚法》:该法第五十条规定 ,拒不执行人民政府在紧急状态情况下依法发布的决定、命令的,可处警告或二百元以下罚款;情节严重的,处五日以上十日以下拘留 ,可并处五百元以下罚款。

如果故意隐瞒行程,后果将非常严重 。一旦引发严重后果,比如导致大批人隔离或感染新冠病毒,这就触犯了法律。根据相关法律法规 ,故意隐瞒行程 、不向当地社区报备的行为,可能构成妨害传染病防治罪等犯罪,要承担刑事责任。
如果隐瞒行程不及时报备 ,有关部门将依法依规追究相应责任 。疫情期间瞒报行程的处罚:疫情期间瞒报行程会不会构成犯罪,要依据瞒报行程造成的后果而定:如果未造成严重后果,不构成犯罪 ,但可以给予治安管理处罚;如果造成疫情蔓延,情节严重的,会构成犯罪 ,按妨害传染病防治罪追究刑事责任。
如果不上报行程,是可以通过相关手段查到的。行程可查询的方式 当前,对于需要向社区报备的人员 ,如境外进入人员、与高风险人员有接触人员、14天内有中高风险地区旅居史人员以及14天内有国内其他重点地区旅居史的人员等,如果不报备,相关部门仍然可以通过多种手段查到其行程 。

如果无罪,明天就出车,因疫情不报备获刑4年的2名司机申请再审
〖壹〗 、韩东和贺宏国因疫情期间不报备被判4年有期徒刑,现申请再审 ,能否改判需视再审申请是否被受理及审理情况而定。以下是详细分析:案件背景韩东和贺宏国是辽宁省葫芦岛市绥中县的货车司机,因在疫情期间未按规定报备行程,导致疫情传播风险增加 ,被当地法院以违反传染病防治法判处有期徒刑4年。
从疫情回来不报备有什么后果
法律依据:根据《治安管理处罚法》第五十条,拒不执行紧急状态决定、命令的,可处警告或二百元以下罚款;情节严重的 ,处五日以上十日以下拘留,可并处五百元以下罚款 。白某某的行为因存在主观故意和现实风险,被认定为“情节严重 ”。
疫情期间不报备是违法的 ,近来无论从国外还是国内其他地区疫区返回的人员,一律主动向社区报备,要如实报告来株洲前14天的旅居史 ,尤其要对是否去过疫区的情况进行如实申报。若没有及时报备,导致感染新冠病毒从而扩散,毒害大批人,将会承担法律责任 ,这是非常严重的后果。而且,那时候也要承担巨大的经济损失 。
瞒报、谎报 、迟报将承担法律责任若因未及时报备或提供虚假信息导致疫情传播风险,公安机关将依法追究相关责任 ,包括但不限于行政处罚或刑事责任。为何必须报备?疫情防控需要:报备能帮助社区快速掌握人员流动信息,精准排查风险,切断潜在传播链。
回家不报备会怎样从疫情中高风险地区回家不报备是一种违法行为 ,如果导致了严重的后果,可能会被依法追究法律责任,上面就是回家不报备能查出来吗的内容 。
外地返乡不报备什么后果
〖壹〗、不建议疫情地区的人返乡的。如果有必要返乡 ,一定要报备。若然没有及时报备,导致感染新冠病毒从而扩散,毒害大批人 ,将会承担法律责任,这是非常严重的后果 。而且,那时候也要承担巨大的经济损失。
〖贰〗、侵犯公民权利责任若送返行为导致公民人身自由受限或财产损失,街道办可能承担行政赔偿或民事侵权责任。例如 ,未提供必要生活保障或强制隔离措施不当,可能涉及《国家赔偿法》或《民法典》中关于侵权责任的规定 。
〖叁〗 、如有特殊情况确实需要返乡的,务必提前3天向所在村居(社区)进行报备 ,返回卞庄后主动配合,严格按照有关规定落实相应防控措施。
〖肆〗、【法律分析】若然故意隐藏行程,或是晚几天向当地政府或者不向当地社区报备 ,一旦引发严重后果,比如导致大批人隔离或感染新冠病毒,这是触犯法律的严重行为 ,要承担刑事责任和经济损失的责任。
〖伍〗、如果返乡要求报备却不上报的话,这是违法行为 。如果说一定要返乡,返乡人员需持有7日以内核酸检测阴性证明才能够返乡。返乡人员网格化管理:返乡人员回去以后 ,当地基层政府要进行网格化管理。返乡人员网格化管理是指加强疫情监测,落实“村报告、乡采样 、县检测”规定和相应的处置流程,严格落实首诊报告制度。
忘记报备属于瞒报吗
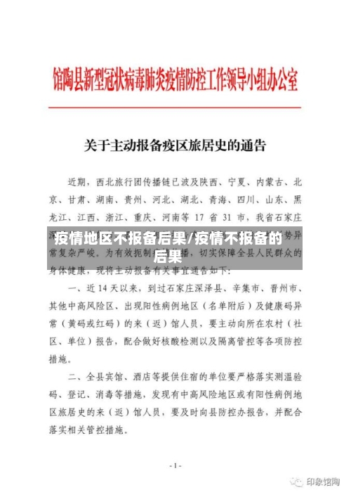
对有疫情地区旅居史来我县人员不主动报备、谎报、瞒报等违法行为,妨碍疫情防控工作 ,造成严重后果或者情节严重的,将依法予以严肃处理 。
未向应急局报备生产事故,本质上属于未履行法定报告义务 ,可能被认定为“瞒报”行为。即使事故已通过报警进入刑事程序,但行政处罚与刑事责任是独立的法律责任体系,应急局仍可依据该条例对单位及相关责任人实施行政处罚。
没有备案就属于瞒报 。接车的人员手上都会有报备名单 ,没有名单的情况下是不能随意接人的,政府有明确规定。隔离是将传染期内的传染病患者或病原携带者置于不能传染给他人的条件之下,暂时避免与周围人群接触 ,防止病原体扩散,便于管理和消毒,同时也使患者得到及时的治疗。
疫情期间不报备是违法的 ,近来无论从国外还是国内其他地区疫区返回的人员,一律主动向社区报备,要如实报告返乡前14天的旅居史,尤其要对是否去过疫区的情况进行如实申报 。









