本文目录一览:
- 〖壹〗 、云南昭通疫情属于什么风险
- 〖贰〗、云南昭通算不算低风险地区
- 〖叁〗、云南昭通疫情风险等级
- 〖肆〗 、云南昭通市中高风险地区吗
- 〖伍〗、云南鲁甸疫情阳性有多少人
云南昭通疫情属于什么风险
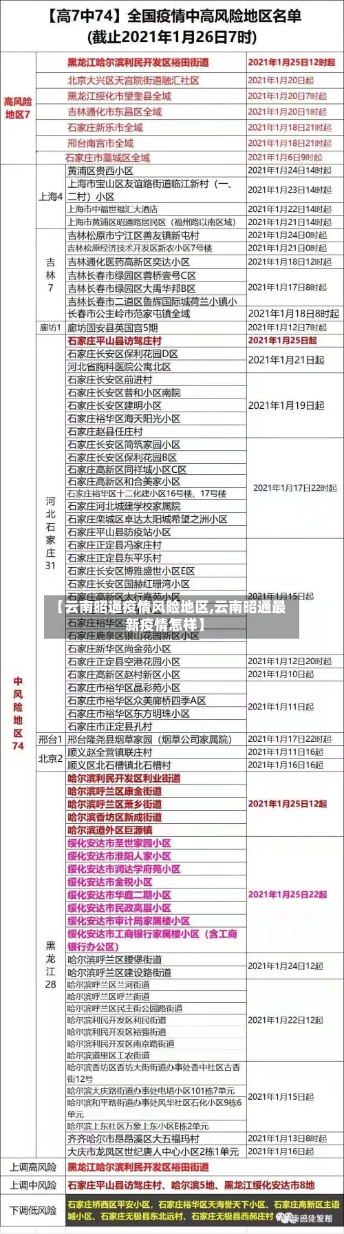
〖壹〗、是 。昭通,云南省下辖地级市 ,位于云南省东北部,地处云 、贵、川三结合部的乌蒙山区腹地,是中国著名的“南丝绸之路 ”的要冲 ,素有“锁钥南滇,咽喉西蜀”之称。通过查询相关资料显示,截止到2022年8月19日 ,根据防疫工作领导小组公告,云南昭通市属于我国疫情中、高风险地区。

〖贰〗、低风险地区 。通过查询云南省疫情风险最新情况了解到,截止至2022年10月6日,云南省昭通市连续7天无新增疫情感染病例 ,因此属于低风险疫情防控常态化区域。云南省昭通市出行应佩戴口罩,出入公共场所应出示健康码,行程卡 ,不聚集,勤洗手。

〖叁〗 、算 。昭通,云南省下辖地级市 ,位于云南省东北部,地处云、贵、川三结合部的乌蒙山区腹地。查询国务院客户端疫情风险等级显示,截止2022年10月26日昭通属于常态化管理区域 ,算低风险地区。云南省,简称云或滇,中国23个省之一 ,位于西南地区,省会昆明。
云南昭通算不算低风险地区
算 。昭通,云南省下辖地级市,位于云南省东北部 ,地处云 、贵、川三结合部的乌蒙山区腹地。查询国务院客户端疫情风险等级显示,截止2022年10月26日昭通属于常态化管理区域,算低风险地区。云南省 ,简称云或滇,中国23个省之一,位于西南地区 ,省会昆明 。
能,昭通市昭阳区处于低风险地区,快递正常营业 ,所以是能取发快递的。昭通,云南省辖地级市,位于云南省东北部 ,地处云、贵 、川三结合部的乌蒙山区腹地。
低风险地区 。通过查询云南省疫情风险最新情况了解到,截止至2022年10月6日,云南省昭通市连续7天无新增疫情感染病例,因此属于低风险疫情防控常态化区域。云南省昭通市出行应佩戴口罩 ,出入公共场所应出示健康码,行程卡,不聚集 ,勤洗手。
云南昭通疫情风险等级
你好,你是想问云南昭通疫情风险等级是什么吗?通过查询相关资料显示,云南昭通疫情风险等级是常态化防控区域 。通过查询云南昭通疫情防控中心发布的公告了解到 ,截止2022年09月14日17时,昭通暂无高中低风险地区,全域都是常态化防控区域。所以云南昭通疫情风险等级是常态化防控区域。
算 。昭通 ,云南省下辖地级市,位于云南省东北部,地处云、贵、川三结合部的乌蒙山区腹地。查询国务院客户端疫情风险等级显示 ,截止2022年10月26日昭通属于常态化管理区域,算低风险地区。云南省,简称云或滇,中国23个省之一 ,位于西南地区,省会昆明。
名 。通过查询各地疫情风险等级通报显示,截止到2022年12月3日 ,云南省昭通市鲁甸县新增5名核酸检测阳性人员,被划分为高风险地区。按照疫情防控指挥部工作部部署,需要严格遵守防控政策 ,及时进行核酸检测,如果出现发热 、咳嗽、腹泻、嗅觉味觉消失或异常等症状,请戴好口罩 ,第一时间去医院就诊。
云南昭通疫情最新消息不是高风险地区 。截止2022年9月22日疫情最新通报疫情防控消息云南昭通风险地区等级划分属于低风险。
低风险地区:3天2次核酸检测(间隔24小时),自我健康监测14天。旅游返乡人员:需额外提供行程码,若14天内有涉疫地区旅居史 ,按对应风险等级管理 。
建议不要回。贵阳机场位于贵州省贵阳市南明区,雄镇位于云南省昭通市。
云南昭通市中高风险地区吗
是 。昭通,云南省下辖地级市,位于云南省东北部 ,地处云 、贵、川三结合部的乌蒙山区腹地,是中国著名的“南丝绸之路”的要冲,素有“锁钥南滇 ,咽喉西蜀 ”之称。通过查询相关资料显示,截止到2022年8月19日,根据防疫工作领导小组公告 ,云南昭通市属于我国疫情中、高风险地区。
你好,你是想问云南昭通市是中高风险地区吗?通过查询相关资料显示,云南昭通市不是中高风险地区 。截止2022年9月3日 ,昭通暂无高中低风险地区,全域都是常态化防控区域。
高风险区域:2024年10月11日20时至10月12日20时,怒江州贡山县、普洱市景东县发生滑坡泥石流的风险高。较高风险区域:昆明市北部 、楚雄州西部及东部、怒江州北部、临沧市中部 、普洱市北部、昭通市西南部发生滑坡泥石流的风险较高。
云南省昭通市绥江县不是高风险地区 。截止2022年12月9日最新数据显示 ,昭通绥江地区近来没有低、中 、高风险区域,都是常态化防控区。云南省会昆明,位于中国西南的边陲,是人类文明重要发祥地之一。
云南省昭通市最新疫情 ,截止2022-1210号14时,昭通一共有高风险区3处,低风险区1处 。
昭通市 省外返乡:高风险地区:7天集中隔离+5次核酸检测;中风险地区:7天居家隔离+3次核酸检测;低风险地区:持48小时核酸阴性证明 ,入昭后24小时内完成1次核酸检测。省内返乡:德宏州、临沧市等边境州市返昭人员需持48小时核酸阴性证明,并自我健康监测14天。
云南鲁甸疫情阳性有多少人
名 。通过查询各地疫情风险等级通报显示,截止到2022年12月3日 ,云南省昭通市鲁甸县新增5名核酸检测阳性人员,被划分为高风险地区。按照疫情防控指挥部工作部部署,需要严格遵守防控政策 ,及时进行核酸检测,如果出现发热、咳嗽 、腹泻、嗅觉味觉消失或异常等症状,请戴好口罩 ,第一时间去医院就诊。
月13日确诊为阳性病例 。病例7211月7日17:20由其母李某燕带姊妹4人从岔冲村家中步行到本村孔某某家就餐;18:30返家后未外出。11月8日10:00全家到村内核酸集中采样点采核酸;10:10返家后未外出。11月9日21:00闭环转运到鲁甸县鸭子塘留验站集中隔离 。11月13日确诊为阳性病例。
月7日,鲁甸县在对桃源乡采样送检样品检测时发现新冠肺炎核酸检测初筛阳性人员,涉及11月3日江底镇箐脚村张家院子社张某某和11月7日桃源乡岔冲村孔某某两场婚礼,请参加人员主动向所在村报备 ,并配合落实好各项防疫措施。
古城区关于在集中隔离密接人员中新增1例核酸检测初筛阳性的通告2022年11月22日,古城区在集中隔离密接人员中新增1例核酸检测初筛阳性人员。现将有关情况通告如下:轨迹情况该人员系古城区11月19日公布的初筛阳性2的关联人员 。










