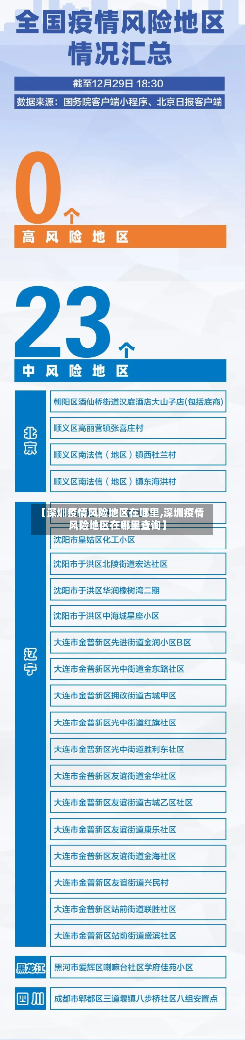
本文目录一览:〖壹〗、2022年5月4日广东新增本土确诊13例〖贰〗、广州中风险地区〖叁〗、广州高风险区是哪个区2022年5月4日广东新增本土确诊13例022年5月6日0时至24时,广州新增本土确诊病例6例(含1例无症状...