本文目录一览:
- 〖壹〗、东莞哪些地方是风险区?
- 〖贰〗 、东莞8地升为中风险具体是哪8个区
- 〖叁〗、东莞属于什么风险地区
- 〖肆〗、东莞东城区那里高风险区
- 〖伍〗、东莞中高风险地区来厦门要隔离吗?
东莞哪些地方是风险区?
近来从广东东莞低风险地区返回重庆万州 ,若所在镇无中高风险区但属于中高风险区所在县(市 、区、旗),需实行14天居家隔离医学观察;无居家隔离条件的则实行集中隔离,并在第14天各做1次核酸检测 。

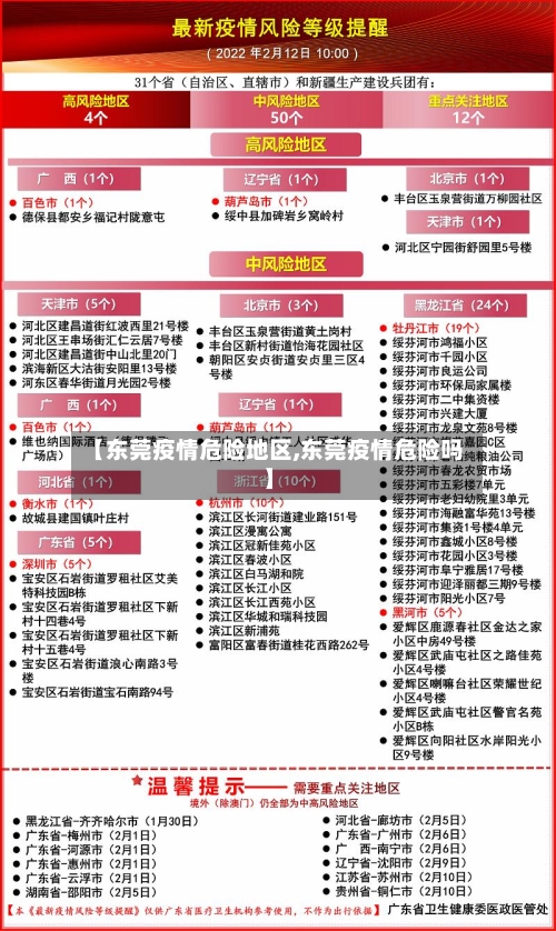
高埗镇北王路高埗段86号百茂物流园从低风险地区调整为中风险地区。其他地区风险等级不变。2,大朗镇圣堂社区人和路中心花园鸿泰城市公寓 ,华昌逸居公寓,怡家公寓,天祥公寓合围区域 ,大朗镇杨涌村郑公涌商业路16号怡和D栋怡和公馆,大朗镇蔡边村富民工业园一园5号鑫艺科技园。

东莞当前中高风险地区范围东莞近来有1个高风险地区,具体为:东莞市大朗镇杨新路82号、112号 、124号、158号、168号 、238号若行程涉及上述地址 ,需按高风险地区政策执行隔离措施 。
主山社区涡岭商业街西三巷4号(管控时限从12月2日起算)。高风险区实行封控措施,期间“足不出户、上门服务”。高风险区连续5天无新增感染者,且第5天风险区域内所有人员完成一轮核酸筛查均为阴性 ,降为低风险区 。
东莞市的部分区域根据最新的疫情风险等级调整,有多个镇被划为低风险地区。具体而言,除了大朗镇外 ,黄江镇、石排镇等地都属于低风险区。东莞市新冠肺炎防控指挥部依据国家和省的相关防控要求,自2021年12月29日起,将大朗镇的部分区域从中风险地区调整为低风险地区 。

东莞8地升为中风险具体是哪8个区
〖壹〗 、根据通告,东莞8地升为中风险区域包括:大朗镇大井头社区的大朗碧桂园首座3栋、蔡边村的沙井街76-80号、金丽路五巷20号 、九墩区112号、长塘社区第一工业区一街92-146号、三区一路197-199号的君安雅居、大井头社区的怡安路63号的怡安时尚公寓 ,以及水平村红荔西区的金宝公寓。
〖贰〗 、全国第二次宣布封城的城市近来只有大连金州区。12月21日,大连突发微博发布通知称金州封城了,但金州“封城 ”是防控措施升级 ,并不代表疫情严重失控,因此大家不要恐慌 。一般情况下,这两种情况才会封城:高风险地区 疫情高风险地区会实行内防扩散、外防输出、严格管控策略。
〖叁〗 、因此 ,在疫情风险等级上升时,会采取提级管控措施,如将低风险区升级为中风险区或高风险区 ,并实施相应的防控策略。疫情风险等级划分及防控措施:低风险地区:实施“外防输入”策略,加强疫情严重地区以及高风险地区流入人员的跟踪管理,做好健康监测和服务 。
东莞属于什么风险地区
近来从广东东莞低风险地区返回重庆万州 ,若所在镇无中高风险区但属于中高风险区所在县(市、区、旗),需实行14天居家隔离医学观察;无居家隔离条件的则实行集中隔离,并在第14天各做1次核酸检测。
东莞近来不能正常出行,但满足条件后可离莞。进出东莞的最新政策如下:离莞政策: 市民群众非必要不离莞 、不出省。 确需离莞出省的 ,须持有48小时内核酸检测阴性证明 。 划分为中风险地区的人员禁止出行。
东莞可以查询。高风险区:新冠病毒阳性感染者居住地,以及频繁活动且疫情传播感染可能性较高的活动地和工作地等区域,划分为高风险区 。原则上以居住小区(村)为单位划定 ,依据流调研判结果可调整风险区域范围。
最新疫情消息通报,截止7月2日0-24时,全省无新增本土确诊病例和本土无症状感染者。虽然近来广东疫情已完全控制下来 ,但东莞仍有中风险地区,那就是东莞市南城街道百悦尚城小区2栋,其余地区仍属于低风险地区 。
需要。东莞 ,广东省辖地级市,特大城市,东莞地处中国华南地区 ,建瓯市,又被称作芝城,是福建省南平市管辖的县级市,位于福建省的中部偏北 ,截止2022年9月7日,通过查询相关资料显示:建瓯市和东莞市是属于我国低风险地区,从东莞市去建瓯市是需要48小时内核酸报告 ,但是不需要隔离。
东莞东城区那里高风险区
主山社区涡岭商业街西三巷4号(管控时限从12月2日起算) 。高风险区实行封控措施,期间“足不出户、上门服务”。高风险区连续5天无新增感染者,且第5天风险区域内所有人员完成一轮核酸筛查均为阴性 ,降为低风险区。新增低风险区 主山社区涡岭商业街—涡岭商业街西四巷合围区域(高风险区除外,管控时限从12月2日起算) 。
东莞市东城区由20个社区居委会构成,包括主山、余屋 、周屋、峡口、东泰 、牛山、上桥、下桥、花园新村 、温塘、同沙、光明 、火炼树、立新、柏洲边 、桑园、樟村、梨川 、鳌峙塘、堑头和石井社区。这些社区分布在东城的不同区域。
近来公开信息还没有明确指出东莞东城区传销最厉害的三个地方 ,因为传销活动具有隐蔽性和流动性,且官方通常不会公布此类具体信息。关于传销窝点的信息主要来自过往的执法行动记录 。
广东省东莞市东城区东城街道属于多个派出所管辖,具体取决于不同的社区区域划分。东城派出所 它负责管辖东城街道的部分区域。东城派出所的职责包括维护辖区内的社会治安秩序 ,预防和打击各类违法犯罪活动 。例如,处理辖区内的盗窃、抢劫等刑事案件,以及调解邻里纠纷等治安案件。
东莞东城区温周路附近有不少不错的厂,具体哪个厂好取决于个人的职业规划 、技能水平和需求偏好等因素。华贝电子科技有限公司 公司概况:这是一家较大规模的电子厂 ,专注于手机等电子产品的研发与制造 。 优势:有着较为完善的生产体系和管理模式。
东莞东城区2015年后建造的楼盘主要有以下6个:2015年建造项目 格兰名筑:东城中路422号,均价25028元/㎡,主打130-190㎡三至四房 ,无缝接驳轻轨R2号线天宝站,为城市综合体项目。 凯晟景园:石井社区东升路33号,均价26164元/㎡ 。
东莞中高风险地区来厦门要隔离吗?
〖壹〗、东莞中高风险地区来厦门需要隔离 ,具体实施14天集中或居家医学观察,并按规定进行新冠病毒核酸检测。以下是详细说明:中高风险地区人员来返厦门的总体要求东莞疫情中高风险地区人员应暂缓来(返)厦门,待所在地区风险等级降至低风险后方可来(返)厦。若确需来返 ,需严格遵守厦门的防控措施 。
〖贰〗、自驾回厦门是否需要隔离,取决于出发地疫情风险等级及具体防疫要求,中高风险地区或发生本地疫情地区人员抵厦后须按要求进行健康管理 ,其他低风险地区人员一般无需隔离。具体如下:中高风险地区:暂缓入厦。如确需来厦门,需要进行核酸检测及隔离14天。
〖叁〗、中高风险地区入厦须隔离7天+核酸检测!对7天内有高风险区旅居史的入(返)厦人员:实施7天集中隔离医学观察(第7天各开展一次核酸检测) 。
〖肆〗 、离开某地通常不需要隔离,但进入新的城市很有可能就会被要求隔离等,进入一个城市的要求相对更多。不管是前往哪个城市 ,都会要求从高风险或中风险区来的人进行隔离或居家健康监测。隔离要求各个城市是不一样的,有的是需要集中隔离14天,有的是7天集中隔离+7天社区管理 。
〖伍〗、【法律分析】只要你不是从中高风险地区过来 ,并且身体状况是健康没问题的话,那么就不需要隔离,要看看目的地的地方政策是怎么要求的。正常情况下 ,国内现在很多的城市对那些从低风险区零疫情的城市来的人员,都是不用被叫去隔离的,不过应该会需要出行码绿码或核酸检测阴性证明。









