本文目录一览:
- 〖壹〗、从中风险区到低风险区的标准是什么?
- 〖贰〗 、北京哪些区域是中高风险地区?
- 〖叁〗、北京高中低风险地区名单
从中风险区到低风险区的标准是什么?
具体的风险划定标准为:以县市区为单位,无确诊病例或连续14天无新增确诊病例为低风险地区。14天内有新增确诊病例 ,累计确诊病例不超过50例,或累计确诊病例超过50例,14天内未发生聚集性疫情为中风险地区 ,累计确诊病例超过50例,14天内有聚集性疫情发生为高风险地区 。其中北京市是根据三个维度来考虑:一个是地域,以街道、乡镇为基本单位。

连续14天内无新增本地确诊病例.根据国务院联防联控机制有关要求 ,经市疫情防控指挥部研究决定,才会将中风险地区降级为低风险。

中风险地区标准:14天内新增确诊病例,累计不超过50例 ,或累计超过50例但14天内无聚集性疫情 。低风险地区特征:无确诊病例或连续14天无新增病例。


北京哪些区域是中高风险地区?
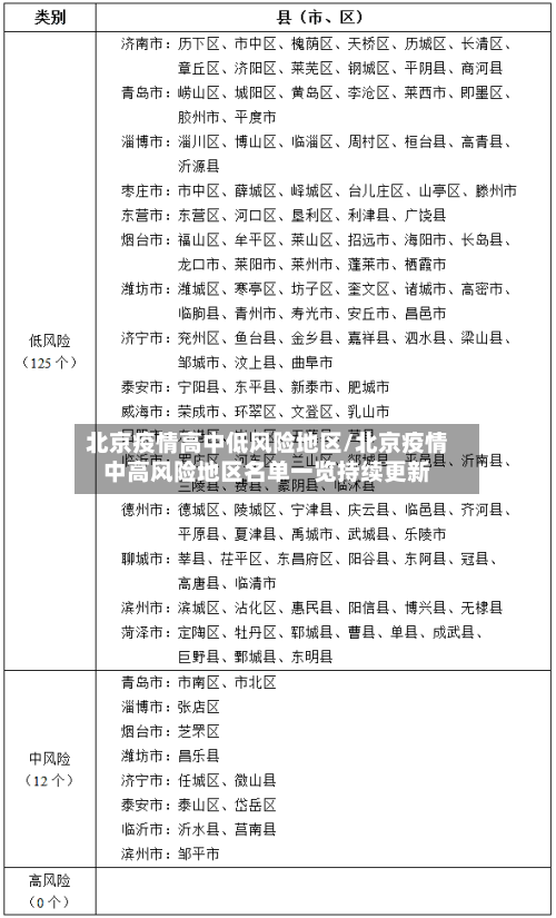
〖壹〗 、高风险地区升级情况截至2022年5月2日24时,以下地区因近14天累计报告本土确诊病例数达到标准,由中风险地区升级为高风险地区:朝阳区十八里店乡周家庄村:累计报告6例本土确诊病例。房山区长阳镇加州水郡东区社区金桥世界公寓:累计报告7例本土确诊病例 。
〖贰〗、高风险地区:海淀区:永定路街道。丰台区:2个。大兴区:2个 。中风险地区:丰台区:12个。大兴区:9个。海淀区:3个 。东城区:4个。西城区:4个。朝阳区:2个。房山区:1个 。门头沟区:1个。通州区:1个。石景山区:1个 。
〖叁〗、此次摘星前 ,北京市丰台区玉泉营街道万柳园社区已从中风险区名单中移除,全市16个区(东城区 、西城区、朝阳区、丰台区 、石景山区、海淀区、顺义区 、通州区、大兴区、房山区、门头沟区 、昌平区、平谷区、密云区 、怀柔区、延庆区)均被列为低风险地区。
〖肆〗、是,北京房山近来有中风险地区。截至4月27日17时,房山区存在2个中风险地区 ,具体情况如下:窦店镇小高舍村(新划定)窦店镇田家园村同时,房山区还有2个高风险地区,分别为窦店镇于庄村(原中风险调整为高风险)和窦店镇燕都世界名园社区(新划定) 。
北京高中低风险地区名单
〖壹〗 、中风险地区:2个房山区窦店镇田家园村 房山区窦店镇小高舍村 低风险地区:除上述中高风险地区外 ,房山区全市其它地区均为低风险地区。温馨提示:微信搜索公众号北京本地宝,关注后在对话框回复【风险】可获取北京/全国疫情风险等级查询入口、全国中高风险地区最新名单(实时更新)。
〖贰〗、窦店镇小高舍村:新划定的中风险地区 。窦店镇田家园村:已列入中风险地区名单。除上述区域外,北京市其他地区均为低风险地区。风险等级划分依据疫情传播风险综合评估结果动态调整 ,建议通过官方渠道(如北京本地宝公众号)实时查询最新名单 。
〖叁〗 、自2022年11月24日5时起,将仁和镇港馨东区20号楼6单元列为高风险区。仁和镇除高风险区以外的区域列为低风险区。自2022年11月23日21时起,将张镇良山村西路137号周边100米、张镇良山二街122号周边100米列为高风险区。张镇除高风险区以外的区域列为低风险区 。
〖肆〗、摘星条件:全域调整为低风险地区 ,且无中高风险地区存在。
〖伍〗 、中风险地区:有中风险地区6个,除上述新升级的5个地区外,还包括朝阳区潘家园街道松榆东里社区。低风险地区:全市其它地区均为低风险地区 。温馨提示:可通过微信搜索公众号北京本地宝 ,关注后在对话框回复【风险】获取北京/全国疫情风险等级查询入口、全国中高风险地区最新名单(实时更新)。








