本文目录一览:
- 〖壹〗 、什么情况下是中风险地区?
- 〖贰〗、广州一地调整为中风险地区,当地居民该做好哪些防范?
- 〖叁〗、3月16日起北京朝阳区小红门乡肖村定为中风险地区
- 〖肆〗 、中风险地区的人员如何管控
什么情况下是中风险地区?
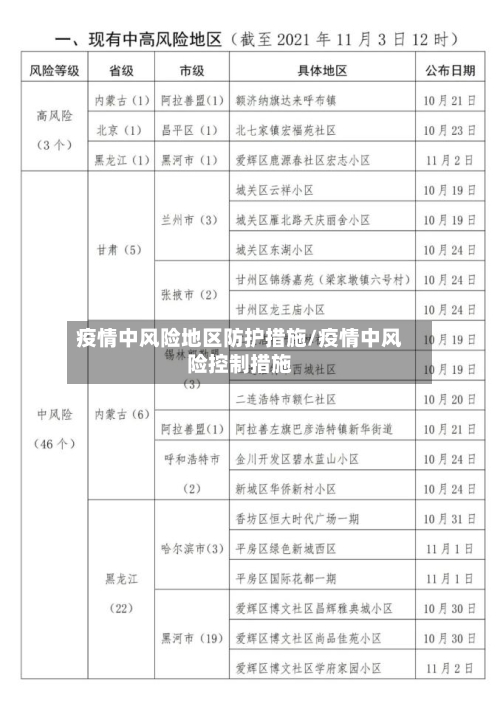
高风险地区:一般是指总计新冠确诊病例有超过50例 ,并且14天内是有聚集性疫情发生。中风险地区:14天之内有新增加确诊病例,累计新冠肺炎确诊病例不会超过50病例;累计确诊病例有超过50例,14天内未未发生 。聚集性疫情。低风险地区:累计无确诊新冠肺炎病例 ,或连续14天没有增加确诊新冠肺炎病例。

中风险地区并非完全“只进不出”,而是采取“人不出区、错峰取物 ”的管控措施 。根据防疫规定,中风险区人员原则上不得离开所在区域,但可通过错峰安排取用生活必需品 ,避免人员聚集。这一措施旨在减少人员流动,降低疫情传播风险。中风险地区最快7天可转为低风险。

中风险是一种介于低风险和高风险之间的风险等级 。它表示某种事件或行为具有一定的潜在危险性,可能导致某些不良后果 ,但并非极高概率发生严重后果。在各个领域,中风险的具体表现和影响程度会有所不同。 中风险的常见领域表现 在不同领域中,中风险的体现有所不同 。

低风险和中风险地区主要通过官方发布的疫情风险等级划分来区分 ,可通过支付宝国务院客户端查询具体中风险地区,未列出地区即为低风险地区。具体如下:区分依据:低风险和中风险地区的划分主要依据疫情的传播风险、病例数量、聚集性疫情发生情况等因素,由国家卫生健康部门或相关机构根据疫情形势动态评估和调整。
中风险:14天内有新增确诊病例 ,累计确诊病例不超过50例,或累计确诊病例超过50例,14天内未发生聚集性疫情;高风险:累计病例超过50例 ,14天内有聚集性疫情发生 。
安全状况:中高风险地区的安全状况是划分的重要标准之一。这包括犯罪率 、袭击威胁、等因素。安全状况较差的地区通常被划分为高风险区,而相对较好的地区则被划分为中风险区 。 稳定:稳定程度也是中高风险地区划分的重要指标。动荡和不稳定的地区往往存在较高的风险,而相对稳定的地区则风险较低。
广州一地调整为中风险地区,当地居民该做好哪些防范?
〖壹〗、第三点,与人群保持距离 ,不去人群密集的地方 。人群密集容易发生传染事件,所以,即使要外出 ,也要与人群保持足够的距离,最少不得低于一米。像菜市场,超市这样的地方尽量错开高峰期的时候去 ,比较好就自己在家做饭吃千万不要去外面的餐馆。最后就是保持好个人的卫生,做到勤洗手,勤洗澡 ,勤洗衣服等等。
〖贰〗 、高风险地区:来(返)粤人员实施14天集中隔离;所在县(区)人员实施“7+7”健康管理(7天居家隔离+7天健康监测),第14天核酸检测;所在地市人员实施“三天两检”+14天健康监测 。
〖叁〗、属于封控区的人们需要调整自己的心态,遵循当地区的管控方案 ,不能够擅自出门,以免造成社会不安定,也不利于广州白云区的管理。广州白云区新增了管控区一个,处于管控区的区域 ,需要实行足不出区的管理原则,居民可以在恰当的时机出来取生活物资,不过居民出来的时候需要与旁人错开 ,以免造成聚集性疫情。
〖肆〗、为慢性病患者提供远程医疗支持,减少线下就诊交叉感染;社区建立健康监测机制,对独居老人等群体定期随访 。公众心理建设:通过权威渠道发布科学信息 ,避免“躺平 ”误解,引导民众理性看待感染风险,掌握居家自愈方法。政策调整后 ,城市生活逐步恢复,但需平衡开放与防控。
〖伍〗 、而且他们当地面临的疫情防控形势还是非常严峻的,所以一定要坚持外防输入 ,外内防反弹的总策略,而且一定要做到社会面清零 。
〖陆〗、广州一酒吧聚集疫情已致23人感染,近来当地的疫情防控工作仍在有序进行当中,虽然存在着一定的不确定性 ,但整体向好。白云区迪鹿酒吧已调整为中风险地区。疫情就是命令,防控就是责任,每个人在生活中都应该积极配合有关部门进行疫情防控工作 ,无论是中风险地区还是没有风险的地区,都应该远离聚集性行为 。
3月16日起北京朝阳区小红门乡肖村定为中风险地区
自2022年3月16日起,北京市朝阳区小红门乡肖村被定为中风险地区。具体说明如下:风险等级调整依据:截至2022年3月16日12时 ,朝阳区小红门乡肖村近14天累计报告3例本土确诊病例。经北京市疾控中心评估,依据《北京市新冠肺炎疫情风险分级标准》,将该区域定为中风险地区 。调整后风险区域情况:中风险地区:仅朝阳区小红门乡肖村1个。
北京朝阳区小红门乡肖村自2022年3月30日起由中风险地区降为低风险地区。风险等级调整背景:朝阳区小红门乡肖村自3月16日起被列为中风险地区 ,截至调整前近14天内无新增本土确诊病例。经北京市疾控中心评估,依据《北京市新冠肺炎疫情风险分级标准》,该地区符合降级条件 。
调整原因:截至2022年3月16日12时 ,朝阳区小红门乡肖村近14天累计报告3例本土确诊病例。调整标准:经市疾控中心评估,按照《北京市新冠肺炎疫情风险分级标准》,本市即日起将朝阳区小红门乡肖村定为中风险地区。风险等级最新消息:截至近来,北京市共有中风险地区1个 ,为朝阳区小红门乡肖村 。
022预估北京疫情结束时间在4月上旬左右,预计4月上旬陆续恢复正常,但具体时间需根据后期疫情新增情况确定 ,以官方通知为准。预估结束时间依据:2022年3月16日12时起,北京市将朝阳区小红门乡肖村定为中风险地区,截至当时共有1个中风险地区。
北京朝阳区小红门乡肖村已于3月30日零时由中风险区调整为低风险区 。中风险降为低风险的条件如下:以县市区为单位的风险划定标准:低风险地区:无确诊病例或连续14天无新增确诊病例。

中风险地区的人员如何管控
中风险地区并非完全“只进不出” ,而是采取“人不出区、错峰取物”的管控措施。根据防疫规定,中风险区人员原则上不得离开所在区域,但可通过错峰安排取用生活必需品 ,避免人员聚集 。这一措施旨在减少人员流动,降低疫情传播风险。中风险地区最快7天可转为低风险。
一,中风险地区人员非必须不要离开 ,如必须离开的(包括因患病且辖区内无法诊治的人员 、因日常上学或上班等情况必须跨区域流动的人员)需携带7天内核酸检测阴性证明 。出行时尽量不要乘坐公共交通工具。
防控措施原则:南京“不层层加码”“不搞一刀切 ”,精准落实防控措施。









