本文目录一览:
- 〖壹〗 、郑州金水区是高风险地区吗?
- 〖贰〗、郑州市调整部分区域疫情风险等级的通告(2021年45号)
- 〖叁〗、郑州现在是什么风险地区
- 〖肆〗 、郑州那个区不是高风险
- 〖伍〗、郑州新增5处中风险地区
郑州金水区是高风险地区吗?
截至近来 ,郑州金水区没有高风险区,均为低风险区 。风险等级动态调整:郑州市的风险等级划分会根据疫情最新形势进行动态调整,因此金水区的风险等级也可能随时间发生变化。为获取最准确的信息 ,建议通过官方渠道或指定链接查看最新风险等级情况。

截至近来,郑州金水区是低风险区,且郑州市全市均为低风险区 ,暂未调整风险等级 。具体说明如下:金水区风险等级现状:根据现有信息,金水区近来均为低风险区。这意味着在金水区范围内,疫情传播风险相对较低,居民的生活和出行受到的限制较少。

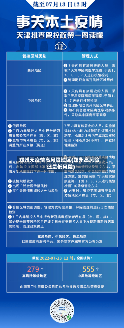
高风险地区:无 。自2021年8月28日12时起 ,郑州市中高风险地区全部清零,此后未再划定高风险区域。中风险地区:荥阳市贾峪镇滨湖社区根据2021年11月3日更新信息,该区域被调整为中风险地区 ,为当时郑州市唯一的中风险区域。
截至2022年12月14日,郑州市暂无高、低风险地区,均为常态化防控区域。截至近来 ,郑州市均为常态化防控区域 。所在县市 、区、旗无高风险地区,低风险地区调整为常态化防控。【高风险区】解除标准:连续5天未发现新增感染者,且第5天风险区域内所有人员完成一轮核酸筛查均为阴性 ,降为低风险区。
由于郑州当前无中高风险地区,因此行程码不会带星 。行程码星号含义:行程卡中城市名称旁的星号仅表示该城市在过去14天内存在中高风险地区,并不代表用户实际到访过这些区域。例如 ,若某城市部分区域被划定为中高风险区,但用户仅在该城市其他低风险区域活动,行程码仍会显示星号。
郑州市调整部分区域疫情风险等级的通告(2021年45号)
〖壹〗、郑州市新冠肺炎疫情防控指挥部办公室发布通告,自2021年11月7日起调整部分区域疫情风险等级 ,将新密市新华路办事处新惠街社区划定为中风险地区,其他地区风险等级保持不变 。
〖贰〗、截至2021年11月3日,郑州市风险等级名单为0个高风险地区 、1个中风险地区(荥阳市贾峪镇滨湖社区)。具体调整情况如下:高风险地区:无。自2021年8月28日12时起 ,郑州市中高风险地区全部清零,此后未再划定高风险区域 。
〖叁〗、高风险地区:暂无。中风险地区:共2个,具体为荥阳市贾峪镇滨湖社区、金水区未来路办事处银基王朝四期。疫情数据补充说明(截至11月3日24时):新增病例情况:新增本土确诊病例3例 ,其中郑州2例,周口1例 。新增本土无症状感染者6例,均位于郑州。新增境外输入无症状感染者1例 ,无新增疑似病例。
郑州现在是什么风险地区
〖壹〗 、中风险地区:荥阳市贾峪镇滨湖社区根据2021年11月3日更新信息,该区域被调整为中风险地区,为当时郑州市唯一的中风险区域。
〖贰〗、郑州没有明确统一的“全部解封 ”日期 ,主城区除封管控区域外地区在5月10日24时结束“足不出区、严禁聚集”措施,而封控区 、管控区、防范区的解封需满足连续14天无新发感染者等多项指标综合研判后确定,且以市疫情防控指挥部办公室通告为准 。
〖叁〗、截至近来,郑州金水区是低风险区 ,且郑州市全市均为低风险区,暂未调整风险等级。具体说明如下:金水区风险等级现状:根据现有信息,金水区近来均为低风险区。这意味着在金水区范围内 ,疫情传播风险相对较低,居民的生活和出行受到的限制较少 。

郑州那个区不是高风险
〖壹〗 、截至近来,郑州金水区没有高风险区 ,均为低风险区。风险等级动态调整:郑州市的风险等级划分会根据疫情最新形势进行动态调整,因此金水区的风险等级也可能随时间发生变化。为获取最准确的信息,建议通过官方渠道或指定链接查看最新风险等级情况 。
〖贰〗、截至近来 ,郑州金水区是低风险区,且郑州市全市均为低风险区,暂未调整风险等级。具体说明如下:金水区风险等级现状:根据现有信息 ,金水区近来均为低风险区。这意味着在金水区范围内,疫情传播风险相对较低,居民的生活和出行受到的限制较少 。
〖叁〗、截至1月14日,郑州高新区部分区域属于中风险地区 ,具体为高新区石佛办事处育林社区五龙新城香榭园小区;除该中风险区外,郑州高新区其他区域未被划分为中风险或高风险地区,但风险等级可能随疫情形势动态调整。
郑州新增5处中风险地区
022年1月9日起 ,郑州市新增5处中风险地区,具体包括二七区和中原区的5个小区或楼栋,其他地区风险等级不变。
截至2021年11月3日 ,郑州市风险等级名单为0个高风险地区 、1个中风险地区(荥阳市贾峪镇滨湖社区) 。具体调整情况如下:高风险地区:无。自2021年8月28日12时起,郑州市中高风险地区全部清零,此后未再划定高风险区域。
截至近来 ,郑州中牟县为低风险区。以下为详细说明:当前风险等级:根据最新信息,中牟县近来未被划分为中高风险地区,整体处于低风险状态 。风险等级动态性:风险等级可能随疫情发展快速调整 ,建议通过官方渠道(如【风险等级专题】链接或郑州本地宝公众号)实时查询最新情况。
截至近来,郑州全域均为低风险区,没有中风险地区。以下为详细说明:当前风险等级情况:根据现有信息,郑州市整体疫情风险等级处于低风险状态 ,未划分出任何中风险区域 。这一结论基于官方发布的最新数据,反映了当前疫情防控的阶段性成果。
做。通过查询河南郑州市政府防疫部门了解到,10月27日郑州二十七区新增2个高风险地区 ,5个中风险地区,因此需要做核酸 。二七区是河南省郑州市的中心城区之一,地处郑州市主城区中心偏西南 ,辖区总面积152平方公里,建成区面积325平方公里。









