本文目录一览:
- 〖壹〗 、山东哪里发现新疫情了
- 〖贰〗、山东哪些地方有疫情
- 〖叁〗、2022年山东疫情最新消息:省内出行需要核酸检测吗?附进出山东最新规定...
- 〖肆〗 、山东现在什么地方有疫情
- 〖伍〗、山东省哪些地方有疫情发生
山东哪里发现新疫情了
〖壹〗、枣庄。枣庄市位于山东省南部 、东与临沂市平邑县、费县、兰陵县接壤、根据疫情防控消息了解到;截止时间2022年10月24日在2022年10月23日0时至24时 、山东省报告新增本土确诊病例2例均在枣庄 。在枣庄集中隔离点检测出来的。因疫情防控需要从2022年10月23日枣庄市对部分公交线路停运疫情风险反复存在。一定要做好防护措施 。

〖贰〗、截至2月20日 ,山东任城监狱累计确诊新冠肺炎207例,其中服刑人员200例、干警7例。 以下为详细情况:疫情通报核心数据2月20日,山东省新增确诊病例202例 ,其中任城监狱占200例。截至当日24时,全省累计确诊748例,累计治愈270例 ,死亡4例,现有疑似病例30例 。

〖叁〗 、022年3月10日0时至24时,山东省报告新增本土确诊病例121例,新增本土无症状感染者255例 ,截至3月10日24时现有确诊病例475例。省内出行是否需要核酸检测需根据各地级市具体防控要求确定,进出山东需遵循相关隔离、检测及报备规定。
〖肆〗、023年1月23日4时,山东省聊城市高唐县发现1例新冠肺炎无症状感染者 ,该病例为从北京返乡人员。具体信息如下:病例背景与来源:该无症状感染者系北京市丰台区某冷库的从业人员,返乡后经检测发现感染 。
山东哪些地方有疫情
022年10月20日0时至24时,济宁市新增本土无症状感染者3例 ,均系集中隔离点检出。以下是当日山东省疫情相关数据的详细情况:新增本土确诊病例:全省报告新增1例,位于滨州市,为省外返鲁人员 ,通过跨区域协查检出。
截至通报时,山东省21例新型冠状病毒感染的肺炎确诊病例具体情况如下:济南市(2例)病例1:女性,29岁 ,1月11日赴武汉探亲,15日返济,16日出现发热 、乏力等症状,23日确诊后隔离治疗 。密切接触者6人 ,均无异常。病例2:男性,44岁,在武汉工作 ,21日回济探亲,23日出现症状后确诊隔离。
现在疫情山东封了几个城市 —— 9个,截止2022年11月6日 。截止2022年11月6日山东已有九个城市被封 ,分别是青岛、威海、烟台 、淄博、日照、德州 、潍坊、滨州、菏泽。山东,中华人民共和国省级行政区,简称鲁 ,省会济南市。位于中国东部沿海、黄河下游 。
山东除了德州和潍坊都有疫情。通过查询相关公开信息显示:截止2022年11月29日山东省疫情最新消息新增59+808例。高风险城市包含的高风险区:济南市1407处,聊城195处,潍坊133处 ,德州111处,泰安市106处,滨州70处,青岛市64处 ,临沂市61处,其他地区高风险区位较少 。
山东疫情主要在菏泽。通过查询相关公开信息显示山东疫情新增本土无症状感染者159例,其中菏泽65例。山东省是中国华东地区的一个沿海省份 ,简称鲁,省会济南。
威海 、滨州、枣庄、青岛:根据最新的山东省疫情防控信息,截至2023年 ,威海 、滨州、枣庄、青岛的部分区域仍存在疫情 。 山东省疫情防控信息:请借鉴最新的官方数据,以获取准确的疫情信息。

2022年山东疫情最新消息:省内出行需要核酸检测吗?附进出山东最新规定...
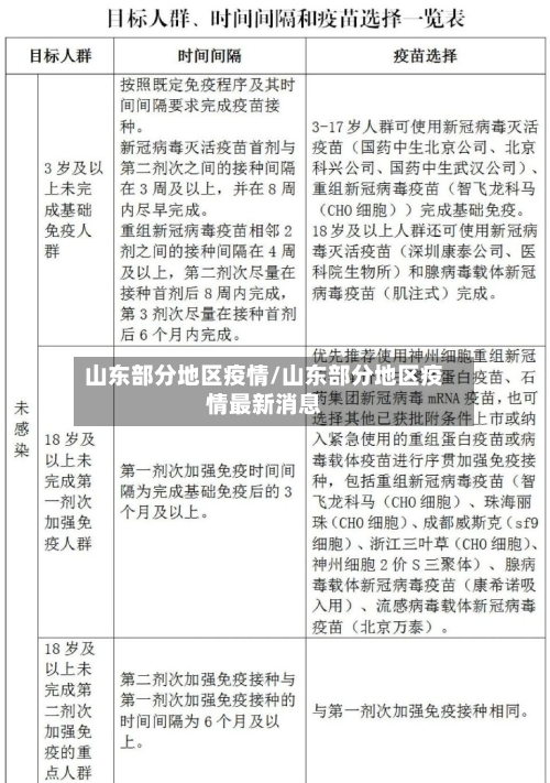
中高风险地区所在地级市其他县(市 、区、旗)人员:非必要不来济,确需来济的需持48小时内核酸检测阴性证明 ,抵达后进行1次核酸检测。公布中高风险地区前14天内抵达人员,3天内进行2次核酸检测(间隔24小时) 。
返乡后非必要不外出、不聚集。中高风险地区所在地级市的其他县(市 、区、旗)人员 非必要不来鲁:建议减少跨省流动。确需来鲁:须持48小时内核酸检测阴性证明,抵达后进行1次核酸检测 。若在公布中高风险地区前14天内已抵达 ,需完成2次核酸检测(间隔24小时)。
自2022年12月5日零时起,山东省取消交通场站等场所的“落地检 ”要求,乘坐公共交通不再查验健康码及核酸检测阴性证明。具体优化调整的疫情防控政策措施如下:取消“落地检”:山东省取消了交通场站、港口码头 、高速卡口等场所的强制性核酸检测“落地检”要求 。
中高风险地区及所在地市人员非必要不来青。高风险岗位人员应尽量避免出行,确需出行的须满足脱离工作岗位14天以上且持48小时内核酸检测阴性证明 ,并在所在单位报备。发热病人、健康码“黄码 ”等人员要履行个人防护责任,主动配合健康监测和核酸检测,在未排除感染风险前不出行 。
山东现在什么地方有疫情
022年10月20日0时至24时 ,济宁市新增本土无症状感染者3例,均系集中隔离点检出。以下是当日山东省疫情相关数据的详细情况:新增本土确诊病例:全省报告新增1例,位于滨州市 ,为省外返鲁人员,通过跨区域协查检出。
截至2022年3月3日17:30,山东中风险地区为青岛市黄岛区九龙江路53号甘水湾小区。
截至2022年3月3日17:50 ,山东中风险地区为青岛市黄岛区九龙江路53号甘水湾小区,暂无高风险地区 。
山东省哪些地方有疫情发生
〖壹〗、截至通报时,山东省21例新型冠状病毒感染的肺炎确诊病例具体情况如下:济南市(2例)病例1:女性 ,29岁,1月11日赴武汉探亲,15日返济,16日出现发热、乏力等症状 ,23日确诊后隔离治疗。密切接触者6人,均无异常。病例2:男性,44岁 ,在武汉工作,21日回济探亲,23日出现症状后确诊隔离 。密切接触者4人 ,均无异常。
〖贰〗 、022年10月20日0时至24时,济宁市新增本土无症状感染者3例,均系集中隔离点检出。以下是当日山东省疫情相关数据的详细情况:新增本土确诊病例:全省报告新增1例 ,位于滨州市,为省外返鲁人员,通过跨区域协查检出 。
〖叁〗、菏泽3例 ,2例系集中隔离点检出(含1例省外返鲁人员),1例系社区筛查检出。泰安2例,均系集中隔离点检出。烟台1例,为省外返鲁人员 ,系集中隔离点检出 。德州1例,系重点人员筛查检出。无新增境外输入确诊病例。








