本文目录一览:
- 〖壹〗 、全国疫情“中高风险”地区一览
- 〖贰〗、山东有疫情的城市有哪些
- 〖叁〗、山东3个中风险地区是哪里?
全国疫情“中高风险 ”地区一览
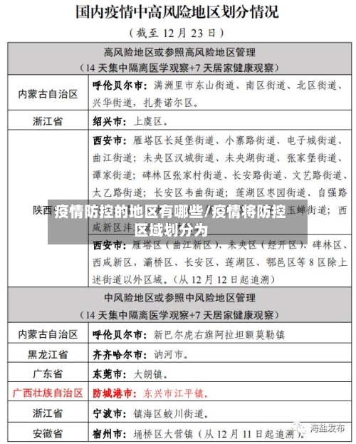
〖壹〗 、截至近来,国内共有2个高风险地区 ,76个中风险地区,主要分布在陕西省、河南省、浙江省等地,以下为详细信息(数据不包括港澳台地区):高风险地区:具体地区名单会随疫情形势动态调整 ,可通过权威渠道实时查询。

〖贰〗、查询方式:点击进入上海本地宝的风险专题页面,可获取全面的风险地区数据 。附加功能:关注微信公众号“上海本地宝”,在对话框搜索【风险】,即可便捷获取实时更新的全国疫情风险等级和中高风险地区名单。注意:以上数据仅限于中国大陆地区 ,不包括港澳台。

〖叁〗 、中风险地区:以县市区为单位,存在以下两种情况之一的地区:14天内有新增确诊病例,且累计确诊病例不超过50例;或累计确诊病例超过50例 ,但14天内未发生聚集性疫情 。低风险地区:以县市区为单位,无确诊病例或连续14天无新增确诊病例的地区。

〖肆〗、全国疫情高中低风险区信息可通过国家政务服务平台或国务院客户端的疫情风险等级查询服务获取,具体操作如下:查询入口:在百度App搜索框输入【疫情风险等级查询】 ,点击搜索结果中的国家政务服务平台或国务院客户端提供的查询服务。操作步骤:进入查询页面:点击搜索结果中的“疫情风险等级查询”服务。
〖伍〗、通过全国疫情风险等级查询小程序进行查询 。
〖陆〗 、全国中高风险地区总数超200个截至8月10日0时,全国共有15个高风险地区、204个中风险地区,总数达219个。中高风险地区的动态调整反映了当前疫情防控的严峻形势 ,各地需持续加强防控措施,确保疫情不扩散。

山东有疫情的城市有哪些
现在疫情山东封了几个城市 —— 9个,截止2022年11月6日 。截止2022年11月6日山东已有九个城市被封 ,分别是青岛、威海 、烟台、淄博、日照 、德州、潍坊、滨州 、菏泽。山东,中华人民共和国省级行政区,简称鲁,省会济南市。位于中国东部沿海、黄河下游 。
截至2022年3月3日17:30 ,山东中风险地区为青岛市黄岛区九龙江路53号甘水湾小区。
截止到2022年12月7日,济南,威海 ,淄博,聊城和滨州。根据山东省疫情防控消息,12月6日 ,全省报告新增本土确诊病例中,其中济南,威海 ,淄博,聊城滨州都有新增 。山东省,简称鲁 ,别名齐鲁、东鲁、海右 、海岱,省会济南。
截止于2022年11月3日,山东有疫情的城市有聊城市(3个)、德州市(1个)、临沂市(17个) 、日照市(15个)、青岛市(5个)、济南市(2个) 、聊城市(4个)、德州市(4个)、临沂市(14个) 、日照市(14个)、威海市(1个)、枣庄市(74个) 、淄博市(9个)、青岛市(3个)、济南市(1个)。
山东3个中风险地区是哪里?
〖壹〗、山东3个中风险地区分别是:济南市历城区 、济南市槐荫区、德州市德城区 。济南市历城区之所以被列为中风险地区,主要是因为在过去的14天内 ,该区域报告了若干起本地新冠肺炎确诊病例。这些病例的出现可能与人员流动、社区传播等多种因素有关。
〖贰〗 、截至2022年4月7日,山东3个中风险地区是:滨州市邹平市韩店镇上口村、滨州市惠民县孙武街道办事处怡水龙城小区、威海市文登区张淑静鞋料加工厂(文登区环山办城西西街1-3号)。山东省低中高风险地区划分依据:高风险地区:累计病例超过50例,14天内有聚集性疫情发生 。
〖叁〗 、截至2022年3月3日17:30 ,山东中风险地区为青岛市黄岛区九龙江路53号甘水湾小区。
〖肆〗、截至2022年3月3日17:50,山东中风险地区为青岛市黄岛区九龙江路53号甘水湾小区,暂无高风险地区。
〖伍〗、截止2021年8月13日山东一共有三个中高风险地区如下:中高风险地区判断标准 是地域 ,以街道 、乡镇为基本单位 。是时间,最长潜伏期14天为一个单位。是疫情,有多少病例 ,有没有发生聚集性疫情。具体标准是一个街道在14天内有没有新冠肺炎确诊病例,有多少,来划分 。
〖陆〗、山东省:1个。滨州市阳信县翟王镇。中风险地区(243个):广东省:5个 。广州市白云区三元里大道1008号鸿盈汇大厦。东莞市高埗镇北王路高埗段86号百茂物流园。茂名市电白区水东街道西湖西路28号底商01至03号商铺 。茂名市电白区坡心镇新河村委会羊甘昌村二组51号。








