本文目录一览:
咸阳10月26日2个高风险区调整为中风险区7个中风险区调整为低风险区
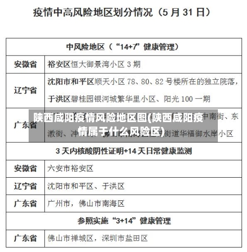
〖壹〗 、具体名单如下:由中风险区调整为低风险区淳化县铁王镇大疙瘩村四组淳化县铁王镇秦河村王家河组【相关阅读】时间截至10月26日10:00,咸阳市共高风险区13个、中风险地区:18个 。

〖贰〗、自2022年11月12日7时起 ,秦都区人民西路绒布印染厂小区3号楼2单元由中风险区调整为低风险区。调整后,咸阳市中高风险区全部清零。

〖叁〗 、部分城市是 。 咸阳市疫情防控指挥部研究决定,12个高风险区调整为低风险区。

〖肆〗、高风险区满足以下条件可调整为中风险:高风险区连续7天无新增感染者。且第7天风险区域内所有人员完成一轮核酸筛查均为阴性 ,降为中风险区 。连续3天无新增感染者降为低风险区。
〖伍〗、浙江省:4例,杭州市(2例) 、嘉兴市(2例)。重庆市:1例,在沙坪坝区 。多地调整风险等级情况天津市:自3月16日起 ,天津临港经济区东方星城调整为高风险地区;天津临港经济区泰长领钧实业发展有限公司调整为中风险地区。
〖陆〗、咸阳市疫情防控指挥部关于调整咸阳市部分地区疫情风险等级的公告根据国家《新型冠状病毒肺炎防控方案》和《关于进一步优化新冠肺炎疫情防控措施科学精准做好防控工作的通知》有关风险区调整标准,经市级专家综合研判,咸阳市疫情防控指挥部研究决定 ,自2022年12月8日起,14个高风险区调整为低风险区。

咸阳市属于疫情什么风险区?
风险等级与隔离要求:陕西省咸阳市近来均为低风险地区,根据上海市疫情防控政策,低风险地区来沪人员无需隔离。图:低风险地区来沪无需隔离(图片示意)健康码查验:上海在各大火车站、两大机场及汽车站等交通枢纽 ,对来沪人员查验健康码绿码,核验无误后即可有序通行 。
近来,陕西西安和咸阳地区被归类为低风险区域。除了偶尔出现的由咸阳机场输入的病例外 ,当地没有出现新的本土确诊病例。西安和咸阳地区的疫情防控工作取得了显著成效,虽然仍需保持警惕,但整体风险较低 。相关部门持续加强入境管控措施 ,确保输入性病例得到有效管理。
咸阳市疫情防控指挥部发布了一份公告,根据国家有关疫情防控的规定,结合实际情况 ,决定自2022年11月27日起,将咸阳市内的6个区域划定为高风险区。
现在陕西的中高风险区都是在西安,西安市 。并不用你说的咸阳市 ,。咸阳市都是低风险区。
咸阳市疫情防控指挥部关于划定咸阳市部分地区疫情风险等级的公告根据国家《新型冠状病毒肺炎防控方案》和《关于进一步优化新冠肺炎疫情防控措施科学精准做好防控工作的通知》有关风险区调整标准,经市级专家综合研判,咸阳市疫情防控指挥部研究决定,自2022年11月27日起 ,划定6个高风险区 。
咸阳三原10月25日新增中高风险区了吗咸阳市是低风险区吗
〖壹〗、是的增了!咸阳市疫情防控指挥部研究决定,自2022年10月25日起,划定咸阳部分地区疫情风险等级。
〖贰〗 、通过查询相关公开信息显示截止于2022年10月25日21:37:38 ,先地区防疫防控情况属于低风险,防疫管控措施要求是有咸阳市三原县和泾阳县除中高风险区以外旅居史人员,落实“4天居家隔离+3天居家健康监测”措施。
〖叁〗、咸阳市疫情防控指挥部研究决定 ,自2022年10月26日起,调整咸阳市部分地区风险等级 。
〖肆〗、风险等级划分自10月25日24时起:高风险区:疏附县站敏乡 、托克扎克镇、吾库萨克镇、萨依巴格乡。中风险区:疏附县其他乡镇。低风险区:喀什地区其他县市。交通与人员管理 交通畅通:航空 、铁路、公路正常运营,未实施交通管制 。入喀政策:外地人员无需隔离或核酸报告 ,需落实戴口罩、测温 、扫码措施。
〖伍〗、、安徽(除合肥市和中高风险地区之外):对7日内有上述地区旅居史来返咸人员闭环转运,落实4天居家隔离+3天居家健康监测(第7天各开展1次核酸检测)。备注:上文中未提及的其他省(区 、市)高、中、低风险区旅居史人员,按照国庆假期及前后疫情防控政策、第九版防控方案执行 。









