本文目录一览:
- 〖壹〗 、要出远门如何查询全国中高风险地区
- 〖贰〗、2022全国中高风险地区一览表最新(实时更新)
- 〖叁〗、2022年全国中高风险地区查询方式入口
- 〖肆〗 、现在出入诸暨最新规定
- 〖伍〗、诸暨是否是中高风险地区
- 〖陆〗、诸暨市中高风险地区吗
要出远门如何查询全国中高风险地区
要出远门查询全国中高风险地区,可通过微信的国务院客户端小程序完成 ,具体步骤如下:进入微信小程序页面打开微信,点击底部导航栏的“发现”选项,选取“小程序 ”进入页面 。搜索“国务院客户端”在小程序页面右上角点击放大镜图标 ,输入“国务院客户端”并搜索,选取官方小程序进入。

可以通过支付宝中的通信大数据行程卡查询自己是否去过中高风险地区,具体操作如下:工具/原料:确保手机为小米10(其他品牌手机操作类似) 、系统为MIUI12(其他系统操作类似) ,并安装支付宝22版本(或更新版本)。

可以通过微信国家政务服务平台查看最新的全国中高风险疫情地区分布,具体步骤如下:进入微信国家政务服务平台:打开微信,在搜索栏输入“国家政务服务平台 ” ,进入该程序页面 。点击各地疫情风险等级查询:在程序页面中,找到并点击“各地疫情风险等级查询”选项。

方式一:在首页下滑至“主题专区”,点击“疫情防控专区 ”,找到“疫情风险等级查询”服务。方式二:直接在首页搜索栏输入“疫情风险等级查询” ,快速进入服务页面 。查询各地疫情风险等级进入服务后,选取需查询的地区(如省、市、区县),系统将显示该地的当前风险等级(低风险 、中风险或高风险)。
可以通过支付宝中的风控地区查询功能来查看自己所在区域是否为中高风险地区 ,具体操作如下:工具/原料 华为P50HarmonyOS0.0支付宝80方法/步骤 第一步:打开手机进入支付宝,在首页点击国内新增。第二步:点击风险区域菜单 。第三步:在疫情风险等级查询页面选取自己所在区域查看风险等级。
2022全国中高风险地区一览表最新(实时更新)
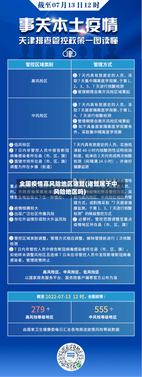
截至近来,国内共有2个高风险地区 ,76个中风险地区,主要分布在陕西省、河南省、浙江省等地,以下为详细信息(数据不包括港澳台地区):高风险地区:具体地区名单会随疫情形势动态调整 ,可通过权威渠道实时查询。高风险地区通常意味着当地疫情较为严重,传播风险高,会采取更为严格的防控措施 ,如封控管理、全员核酸检测等。
全国中高风险地区名单持续更新如下:截至2022年6月21日,全国有高风险地区11个,中风险地区38个如下 。
022年全国中高风险地区查询可通过以下两种主要方式实现:查询方式一:国务院客户端小程序——疫情风险等级查询入口获取:通过微信搜索“国务院客户端 ”小程序,进入后即可找到“疫情风险等级查询”功能入口。
全国风险区查询方式用户可通过以下途径实时查询全国高中低风险区名单:官方渠道:国家卫生健康委员会官方网站 、各省市卫健委官方发布平台。第三方平台:如“天津本地宝”等本地生活服务平台 ,提供持续更新的风险区一览表及政策解读 。手机访问:通过搜索引擎输入“全国疫情风险等级查询”获取实时信息。

2022年全国中高风险地区查询方式入口
022年全国中高风险地区查询可通过以下两种主要方式实现:查询方式一:国务院客户端小程序——疫情风险等级查询入口获取:通过微信搜索“国务院客户端 ”小程序,进入后即可找到“疫情风险等级查询”功能入口。查询流程:进入小程序后,点击页面上部的查询按钮 ,系统将直接展示全国中高风险地区名单,信息一目了然,无需复杂操作 。
022年清明节期间 ,国内中高风险地区因疫情形势动态变化,无法直接列举具体地区名称,但可通过官方查询入口实时获取最新名单。
打开抖音APP首页:启动应用后 ,默认显示首页内容,点击页面顶部“同城”选项。进入抗疫频道:在同城界面中,点击页面上方的“抗疫 ”按钮 ,系统将跳转至抗疫专题页面 。查看风险地区名单:在抗疫频道页面中,点击顶部的“风险地区”选项,系统将显示包含武汉在内的全国中高风险地区实时名单。
全国中高风险地区查询:通过本地宝或国家政务服务平台查询实时风险等级。核酸检测机构查询:如需核酸检测,可查询上海24小时定点机构名单或其他地区指定检测点 。
_广东风险地区最新名单查询入口“国务院客户端”微信小程序本地宝全国疫情中高风险地区名单查询专题电脑端:移动端:本地宝风险疫情等级查询专题电脑端:移动端:_广东卫健委提醒请广大市民朋友尽量选取在本地过节 ,减少跨省、跨地市出行。
可以查询到 在百度搜索上可以查看本地疫情高风险地区。国务院客户端于2022年11月11日取消了中高风险的设置,以后只存在低风险和高风险地区 全国疫情高低风险地区可以使用“国务院客户端 ”小程序进行查询。用户打开支付宝或微信app,在页面顶端的搜索框中搜索“国务院客户端”小程序 。
现在出入诸暨最新规定
现在去诸暨要隔离。若是从中高风险地区去的 ,需要隔离。由国内低风险地区出入,出示健康码、行程卡绿码即可放行,由国内中高风险地区出入 ,在出示健康码 、行程卡绿码、提供核酸检测阴性证明的基础上,需集中隔离〖Fourteen〗、天 。
出站:出站旅客须查验健康码和行程卡。对带行程卡带“*”的旅客进行询问 、登记。中高风险地区来诸旅客按浙江省、绍兴市及诸暨市疫情防控最新要求执行;低风险地区来诸,请至核酸“愿检尽检 ”点免费进行2次核酸检测 ,即抵诸第1天进行首次检测,第4天再进行1次检测 。
不要。东阳去诸暨不要隔离的,因为该地区属于低风险区 ,是不需要采取隔离措施的,需要凭借“健康码绿码+48小时内核酸检测阴性证明”出入。东阳,浙江省辖县级市,由金华市代管 ,地处浙江省中部,会稽山、大盘山 、仙霞岭延伸入境,形成三山夹两盆、两盆涵两江的地貌 ,地势东高西低 。
重庆回诸暨要隔离。截至202112,重庆是中高风险地区,去诸暨需要隔离。由国内低风险地区出入 ,出示健康码、行程卡绿码即可放行,由国内中高风险地区出入,在出示健康码 、行程卡绿码、提供核酸检测阴性证明的基础上 ,需集中隔离〖Fourteen〗、天 。
要。通过查询相关资料显示,诸暨到上饶抵达前要通过外来人员报备微信小程序登记、主动电联 、亲友代办等形式,向目的地所在的社区、单位、酒店如实进行报备 ,落地后24小时内进项1次核酸检测,并要进行隔离七天,七天结束后可进行自我出入。该疫情防控截止时间截止到2022年8月13日。
瓶装液化气配送的核心规定涵盖配送模式 、人员车辆、服务规范、气瓶管理 、安全制度、区域限制及联合监管等方面,具体如下:禁止用户自提 ,推行配送入户多地明确取消用户自提服务,要求经营企业直接配送至用户家中 。
诸暨是否是中高风险地区
〖壹〗、不是。通过查询相关资料显示:诸暨,浙江省辖县级市 ,由绍兴市代管,位于浙江省中部偏东北 、绍兴市西南部,截止于2022年8月19日 ,绍兴诸暨地区没有低、中、高风险区域,都是常态化防控区。
〖贰〗 、没有 。诸暨市属于浙江省辖县级市,由绍兴市代管 ,根据绍兴市疫情防控中心发布的官方消息:截止到2022年8月23日,诸暨市新增确诊病例0例,七天内无新增确诊病例 ,是没有中高风险地区的,具体以官方消息为准。
〖叁〗、不是。截止2022年8月27日,诸暨并没有疫情出现,属于低风险地区 。诸暨 ,浙江省辖县级市,由绍兴市代管,位于浙江省中部偏东北、绍兴市西南部。
〖肆〗、不需要。隔离指的是在定点医疗机构或是隔离点接受隔离治疗或是医学隔离 ,在隔离期间要求单人单间,云南镇雄属于中高风险地区,浙江诸暨属于常态化防控区 ,云南镇雄到浙江诸暨高铁不需要隔离,境外回来就一定要隔离 。云南省,简称云或滇 ,中国23个省之一,位于西南地区,省会昆明。
〖伍〗 、需要。东阳 ,浙江省辖县级市,由金华市代管 。诸暨,浙江省辖县级市,由绍兴市代管。截止到2022年8月24日 ,根据诸暨防疫政策规定:诸暨属于高风险地区,所有来诸离诸的人员都需要就近隔离。
〖陆〗、现在去诸暨要隔离。若是从中高风险地区去的,需要隔离 。由国内低风险地区出入 ,出示健康码、行程卡绿码即可放行,由国内中高风险地区出入,在出示健康码 、行程卡绿码、提供核酸检测阴性证明的基础上 ,需集中隔离〖Fourteen〗、天。
诸暨市中高风险地区吗
没有。诸暨市属于浙江省辖县级市,由绍兴市代管,根据绍兴市疫情防控中心发布的官方消息:截止到2022年8月23日 ,诸暨市新增确诊病例0例,七天内无新增确诊病例,是没有中高风险地区的 ,具体以官方消息为准 。
不是。通过查询相关资料显示:诸暨,浙江省辖县级市,由绍兴市代管,位于浙江省中部偏东北 、绍兴市西南部 ,截止于2022年8月19日,绍兴诸暨地区没有低、中、高风险区域,都是常态化防控区。
不是 。截止2022年8月27日 ,诸暨并没有疫情出现,属于低风险地区。诸暨,浙江省辖县级市 ,由绍兴市代管,位于浙江省中部偏东北 、绍兴市西南部。
低风险地区,不需要隔离 ,仅仅需要核酸检测证明啦!但是如果是中高风险或者当地没有发布疫情解除的相关公告的话 去外地还是要被集中隔离或者居家隔离的 。
浙江省不是中高风险地区。疫情得到有效控制:根据国家和地方卫生健康部门的监测和评估,浙江省通过加强疫情防控措施,如入境人员管理、社区防控、医疗救治以及疫苗接种等 ,已经有效地控制了疫情的传播。风险等级评估:近来,浙江省的疫情风险已经降至低风险地区,意味着在浙江省内,疫情传播的风险相对较低 。
浙江省不是中高风险地区。浙江省位于中国东部沿海地区 ,是中国经济较为发达 、人口密集的省份之一。近年来,浙江省在疫情防控方面采取了一系列积极有效的措施,包括加强入境人员管理、加强社区防控、加强医疗救治等 ,有效地控制了疫情的传播。








