本文目录一览:
- 〖壹〗、陇南现在有疫情吗
- 〖贰〗 、现在陇南是否高风险
- 〖叁〗、今天陇南到固原要隔离吗最新
陇南现在有疫情吗
陇南现在有疫情。通过查询陇南防疫相关信息了解到,截止2022年10月12号,甘肃省无新增确诊病例;新增无症状感染者52例 ,其中陇南市27例(武都区7例,礼县7例,宕昌县7例 ,文县6例),现陇南已进入全面防疫状态 。

有。陇南位于甘肃省,通过查询该地区的疫情信息可知 ,在2022年9月28日,该地区出现一例确证病例,但已被当地方舱医院隔离 ,截止2022年9月30日,该地区被列为中发现地区,且在排查密接人员。

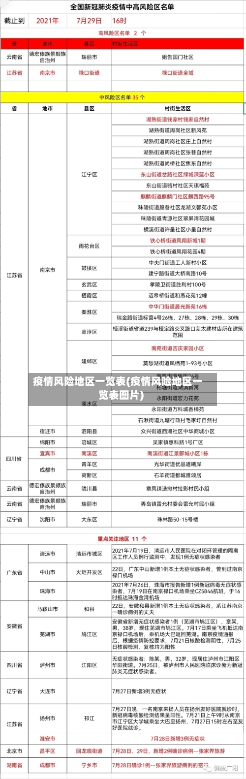
陇南不是高风险 。截止2022年11月12日 ,陇南均为常态化防控区域。非必要不前往有疫情县(市、区),确需前往者在出发和返回前均应提前向单位或社区(村组)报告。
甘肃省8月26日0—24时新增1例确诊病例和40例无症状感染者,分布情况为:兰州市3例 、定西市26例、临夏州11例、陇南市1例 。 具体信息如下:新增确诊病例:1例,位于兰州市七里河区。新增无症状感染者:40例 ,具体分布如下:定西市:26例,其中陇西县20例,岷县6例。
严重 。根据相关疫情防控显示2022年10月11日陇南积累确诊的人数为16人和常态化管理相比疫情是严重的。陇南 ,是甘肃省地级市,省域南部重要的交通枢纽和商贸物流中心,具有鲜明地域文化特色的陇蜀之城 、橄榄之城。
现在陇南是否高风险
〖壹〗、陇南不是高风险 。截止2022年11月12日 ,陇南均为常态化防控区域。非必要不前往有疫情县(市、区),确需前往者在出发和返回前均应提前向单位或社区(村组)报告。
〖贰〗 、不是。经查询当地疫情防控部门资料显示,陇南火车站不是中高风险区 ,截止到2022年10月6日,陇南无疫情,属于我国低风险地区 ,往返该地仅需持有48小时核酸阴性检测即可 。陇南位于甘肃省陇南市,风景优美,交通发达。
〖叁〗、不是。甘肃省陇南市武都区新冠肺炎疫情联防联控领导小组办公室发布通告,根据《新型冠状病毒肺炎防控方案(第九版)》有关规定 ,经综合研判,区疫情联防联控领导小组研究决定,自2022年9月24日8时起 ,对以下疫情风险区域进行调整 。
〖肆〗、题主是否想询问“9月12号武都封城了没有,”?封城了。武都区,甘肃省陇南市下辖市辖区。经查询2022年9月12日 ,武都属于中高风险地区,需要静态管理,配合社区防疫工作人员工作 。
今天陇南到固原要隔离吗最新
通过查询相关资料显示今天陇南到固原不需要隔离。今天是2022年9月28日 ,截止到今天,陇南连续6天新增本土感染者是0,新增本土无症状感染者是0 ,没有疫情发生,可以正常出行,固原新增本土感染者是0,新增本土无症状感染者是2 ,可以正常出行,所以今天陇南到固原不需要隔离。
公里 。通过查询百度地图显示,固原到陇南市需要59公里 ,驾车需要6小时32分钟。固原市,简称“固 ”,宁夏回族自治区辖地级市 ,位于宁夏回族自治区南部六盘山区,呈南高北低之势。
陇南到固原400公里 。通过查询百度地图了解到,地图丈量两地距离为4厘米 ,地图比例尺为1:100000,计算公式,4*100000=400000米=400公里 ,所以陇南到固原400公里。









