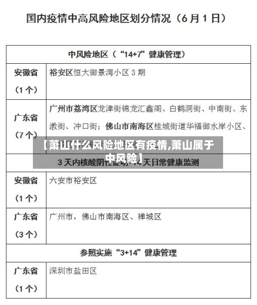
本文目录一览:〖壹〗、杭州萧山疫情怎么样啊〖贰〗、杭州现在是什么风险地区〖叁〗、现在去萧山机场坐飞机是否要隔离?〖肆〗、杭州是低风险地区吗〖伍〗、2022年杭州现在属于什么风险等级?能正常出入吗?附杭州出入政策_百...